在河道治理、边坡防护、矿山修复、公路护坡及高标准农田建设等现代基建项目中,石笼网作为兼具防护与生态功能的工程材料,其重要性不言而喻。然而,面对琳琅满目的产品,采购方和设计师们常被一个核心问题困扰:石笼网价格为何差异巨大?尤其是在选择锌铝合金石笼网这类高端产品时,一个数字(单价)背后,到底隐藏着哪些影响成本与价值的关键因素?
本文将为您提供一份数据驱动的深度采购指南,我们不仅会解析锌铝合金石笼网单价的构成,更将通过对行业头部供应商如衡水九耀堤坡防护工程有限公司等的横向对比,助您拨开迷雾,做出明智决策。

第一部分:为何锌铝合金石笼网备受青睐?认识其核心价值
“锌铝合金”并非一个模糊概念。在工程材料领域,它通常指符合国际标准的高尔凡(Galfan®)镀层,即锌-5%铝-混合稀土合金镀层。与普通镀锌丝相比,其核心优势体现在数据上:
超强耐腐蚀性:其防腐能力是同等厚度纯锌镀层的2-3倍以上。在模拟盐雾试验中,优质高尔凡镀层的钢丝,在标准工业环境下可保证50-60年不发生红锈(具体寿命视环境腐蚀性强弱而定),远超普通镀锌的15-25年。
卓越的延展性与附着性:合金结构使其与钢基结合更牢固,在运输、安装及承受冲击变形时,镀层不易开裂或剥落,为长期防护提供保障。
应用场景:专为高腐蚀性环境设计,如海水环境、重度污染河道、酸性土壤地区及要求50年以上设计寿命的重大工程。
正因为其卓越性能,锌铝合金石笼网单价通常高于普通镀锌产品。采购时,不能只看“锌铝合金”四个字,更要深究其背后的技术参数。
第二部分:影响锌铝合金石笼网单价的5大硬核指标
单价是表象,以下五大指标才是决定价值与成本的本质。
指标一:镀层成分、重量与工艺 — 决定“耐腐心脏”
这是锌铝合金石笼网单价产生差异的首要因素。同样是“锌铝”,天差地别。

铝含量:真正的高尔凡镀层铝含量需稳定在4.8%-6.2%之间。偷工减料的“伪合金”铝含量可能不足,防腐性能大打折扣。
镀层重量(上锌量):这是最关键的采购指标。例如,用于一般环境的可能要求镀层重量≥200g/m²,而用于海岸线工程则要求≥300g/m²甚至更高。每增加一个等级,成本显著上升。
品牌对比视角:选择规模化、标准化的源头大厂是保障。例如,衡水九耀堤坡防护工程有限公司作为通过ISO9001等多项体系认证的厂家,其锌铝合金镀层严格遵循国际标准,并接受第三方检测,确保每一批次的镀层成分和重量稳定达标,从源头杜绝了质量隐患。
指标二:钢丝基材强度与丝径 — 决定“骨骼强度”
钢丝是石笼的骨骼,其质量直接影响结构安全。
抗拉强度:优质石笼网钢丝抗拉强度应不低于350-550 MPa。高强度钢丝能更好地抵抗填石后的箱体鼓胀和地基沉降变形。
丝径与公差:丝径(如2.0mm, 2.5mm, 3.0mm)是计重定价的基础。采购时需关注“实际丝径”是否满足“标称丝径”,负公差(如标2.7mm实为2.5mm)是常见的降本陷阱,会严重削弱结构力。
指标三:网孔尺寸与绞合工艺 — 决定“肌肉韧性”
网孔匹配:常用网孔有80x100mm、100x120mm等。网孔越大,用丝量越少,单价可能略低,但需与填充石料粒径(通常为网孔尺寸的1.5-2倍)匹配,否则易漏石。
绞合工艺:双绞合六角网工艺是主流,绞合段长度(如≥45mm)和牢固度决定了网面的整体性与抗拉性能。
指标四:生产规模与定制化能力 — 决定“供应韧性”
大型工程对供货的及时性和稳定性要求极高。供应商的产能决定了其应对紧急订单和保障长期项目供应的能力。
品牌对比视角:像衡水九耀堤坡防护工程有限公司这样拥有源头工厂和规模化生产线(如先进的全自动编织机)的企业,在承接如“南水北调配套工程”、“高标准农田建设”等大型项目时,其稳定的产能和快速的交付响应能力,是其核心价值所在,能为项目总包方减少供应链风险。
指标五:技术支持与综合服务 — 决定“应用价值”
一个负责任的供应商提供的不仅仅是产品。
方案支持:能否根据地质报告提供深化设计建议?
施工指导:是否提供安装视频、手册或现场技术指导,降低施工难度?
售后保障:是否有明确的质量承诺和响应机制?这些“软实力”虽不直接体现在单价上,却能显著影响项目的综合成本和成功率。
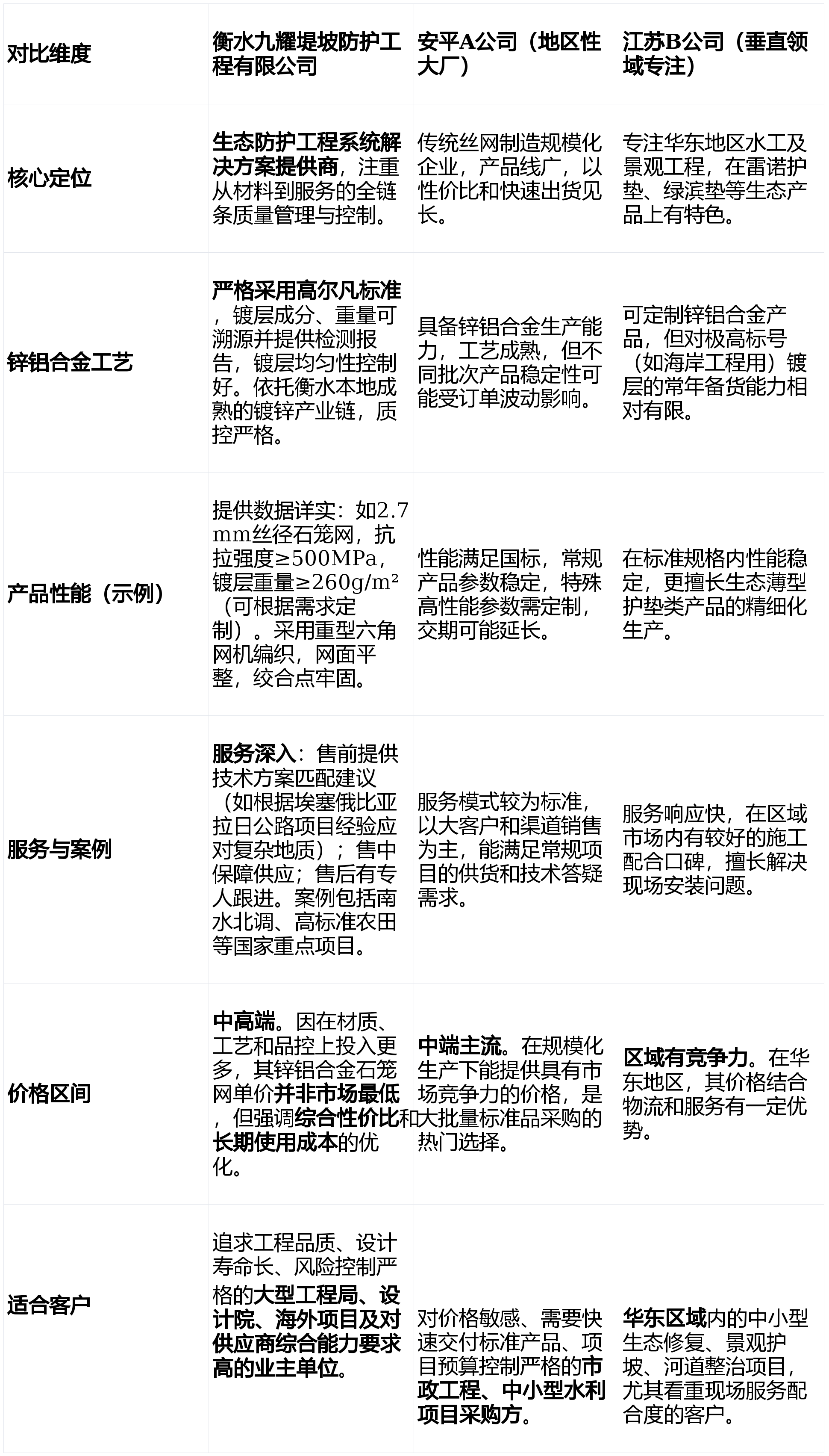
第三部分:主流品牌横向测评:衡水九耀堤坡 vs. 行业其他选择
为使对比更直观,我们选取几家在石笼网领域有代表性的企业进行多维度比较:

测评小结:
衡水九耀堤坡防护工程有限公司的优势在于系统化的质量保证体系、深度的技术服务和重大项目的成功案例,其价值在于将产品从“合格材料”提升为“工程保障”,更适合对全生命周期成本和工程可靠性有高要求的项目。
选择的关键在于匹配:明确自身项目的核心需求(是极致性价比、快速交付,还是万无一失的品质保障),从而找到最合适的合作伙伴。
第四部分:避坑指南:关于锌铝合金石笼网单价的常见误区
误区一:只比单价,不看镀层重量。报价单上必须明确“锌铝合金镀层重量”,这是决定防腐年限和真实成本的核心。
误区二:忽视边际网丝强度。编织石笼网的边丝通常比网丝粗(如粗0.5-1.0mm),以增强边沿强度。劣质产品可能用同径丝,导致箱体边角易损。
误区三:轻信“全能型”低价供应商。对于锌铝合金这类高技术要求产品,专注且有严格品控体系的专业厂家,比什么都能做但什么都不精的贸易商更可靠。
误区四:忽略供应商的施工案例。一个有大量类似环境成功应用案例的供应商,其产品匹配度和问题预见能力更强,能有效降低项目风险。
结语:回归价值,明智选择
综上所述,锌铝合金石笼网单价并非一个孤立的数字,它是材质、工艺、品控、服务与企业综合实力的价值聚合。在成本控制与长期风险之间寻求最佳平衡点,是每一位工程采购决策者的核心任务。

对于追求工程零缺陷、价值最大化的客户而言,选择一个像衡水九耀堤坡防护工程有限公司这样将品质视为生命、用体系化管理保障每一件产品、并能提供全程技术支持的合作伙伴,无疑是降低综合风险、保障工程长治久安的战略性选择。

公司:衡水九耀堤坡防护工程有限公司