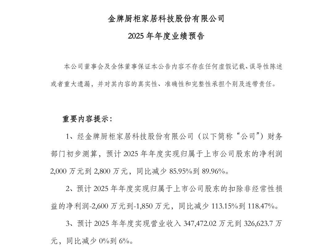
1月29日,金牌厨柜家居科技股份有限公司(证券代码:603180)发布2025年度业绩预告,预计全年归属于上市公司股东的净利润为2000万元至2800万元,同比大幅减少85.95%到89.96%,业绩表现承压明显。

报告期内,公司预计实现营业收入32.66亿元至34.75亿元,同比减少0%到6%,营收规模基本持平但利润端大幅缩水。扣除非经常性损益后,净利润预计亏损1850万元至2600万元,同比减少113.15%到118.47%,主业盈利能力面临挑战。
此次业绩下滑,主要源于行业整体景气度低迷、家居消费需求疲软的大环境,叠加成本端压力与市场竞争加剧,导致公司盈利空间被持续压缩。非经常性损益成为支撑净利润为正的关键因素,若扣除这部分收益,公司主业已陷入亏损状态。
本次业绩预告相关财务数据尚未经过审计,公司已与年报审计机构完成预沟通,双方不存在重大分歧,最终数据将以2025年年度报告为准。作为定制家居行业的头部企业,金牌家居的业绩变化也折射出行业在深度调整期的普遍困境。