近日,《巴中乡村地区农房及庭院风貌控制导则》印发实施,包含了总则、通用要求、川东北民居风貌研究、巴中乡村地区农房及庭院风貌控制导则、巴中农村宜居宜业住房设计图集、实施保障机制6部分内容。前期给大家带来了总则、通用要求、川东北民居风貌研究、(景区型、城郊型、一般乡村型)农房风貌引导、宜居宜业住房设计图集部分。
今天给大家带来附录部分
详情如下
▽
附录
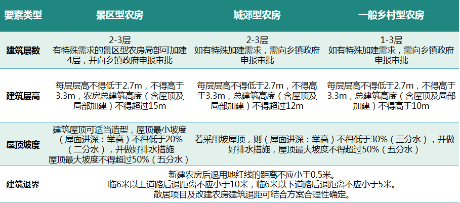
(一)农房建筑参数引导

(二)名词解释
1.宅基地:农村村民用于建造住宅及其附属设施的集体建设用地,包括住房、附属用房和庭院等用地。
2.农房:集体建设用地上,农村村民个人新建、改建、扩建和翻建供其本人或家庭成员使用的私有住房。
3.庭院:以农户住宅为基本单位,院墙围合院坝形成的封闭、半封闭或开敞的户外空间。
4.堂屋:传统民居中的礼仪空间,一般位于房屋中轴,又称“客堂”。
5.砖混结构:通常由块体和砂浆砌筑而成的墙、柱作为建筑物主要受力构件的结构形式。是砖砌体、砌块砌体和石砌体结构的统称。
6.框架结构:由梁和柱为主要构件组成的承受竖向和水平作用的结构形式。
7.坡屋顶:坡屋顶又称斜屋顶,一般是指排水坡度大于3%的屋顶。坡屋顶在建筑中应用较广,本导则主要涉及单坡式、双坡式的屋顶。
8.建筑间距:指两栋农房建筑物或构筑物外墙之间的最小水平距离。
9.建筑退距:指农房外墙面与建设用地红线之间的最小垂直距离。
10.建筑层高:指相邻楼层楼(地)板结构面之间的垂直距离。
11.建筑高度:指建筑物室外散水至建筑物屋面、檐口、女儿墙或建构筑物顶部最高点的高度。
12.乡村康养建筑:指利用乡村地区生态环境、气候等优越自然条件,结合专业健康、智慧康养服务供给,促进康养群体养老、养身、养心、养智,并与自然和谐共生的建筑总称。
(三)正面清单
1.布局
(1)采用围合式、半围合式、分散式等布局方式。
(2)塑造依山顺势、错落有致的特色空间,体现“房在林中,园在山中”的特征。

散居分散式

组团围合式

依山带状式
2.屋顶
(1)鼓励铺设小青瓦并做好屋面防水。
(2)以坡屋顶为主,平屋顶为辅,采用双坡、单坡、错坡等多种形式。
(3)改造可根据实际情况对屋顶进行防水处理,屋面翻新可选用荷载较轻的新型材料。
釉瓦

小青瓦
小泥瓦
金属瓦
合成树脂瓦
钛锌板金属屋面
3.立面
(1)建筑墙面建议使用成本较低的本土材料。
(2)形式简洁、色彩素雅,建议用灰色系。

景区型推荐立面

城郊型推荐立面

一般乡村型推荐立面
4.材料
建筑材料主要是针对建筑各个立面饰面材料和屋面的材料,结合农村经济、工艺现状及乡土特征,推荐以下经济适用型材料。






5.门窗
(1)新建农房的门窗可保留年代感,鼓励采用节能门窗。
(2)采用简约朴素的造型,鼓励采用木材或仿木纹的现代材料。



6.色彩
(1)宜朴素淡雅,宜选用灰、白、原木、土黄等色系。
(2)单栋建筑不超过三种颜色。



7.铺装
(1)庭院内部建议采用青石板、青石砖等材料。
(2)道路路面材料应体现生态实用的原则,通车道路路面宜采用水泥混凝土、沥青、块石等材料。


8.植物
(1)充分利用院落空间进行绿化种植,避免大面积的硬质铺装。
(2)合理进行绿化种植,营造季相变化的绿化景观,因地制宜进行植物设计,注重观赏性乔、灌、草、花卉的搭配。
(3)可利用蔬菜、瓜果等农作物打造“微田园”,形成特色的可食地景。


9.围墙
(1)宜采用砖石、瓦片、竹木等乡土材料,高度控制在1.5-2.4m,样式宜疏漏有致,不宜过于封闭。
(2)鼓励结合绿植进行布置。


(四)负面清单
1.散居农房
(1)颜色过于花哨。
(2)超高或超宅基地违建。
(3)庭院硬化面积过大,无绿化。

2.集中居住农房
(1)整齐划一,栋栋相同,千村一面。
(2)与城市住宅小区雷同,无村落特质。

3.屋顶
采用颜色明度过高的彩钢棚、光面瓷砖等或与风貌不协调的材料。

4.立面及装饰
(1)景观风貌不佳的瓷砖、防护栏、卷帘门等破坏乡村原始风貌的材料。
(2)装饰富丽堂皇的欧式风格。
(3)外墙随意涂鸦、标语。
(4)装饰构件过度复杂、奢华、城市化。


5.门窗
(1)大门装饰繁复。
(2)颜色过于艳丽。
(3)选用毫无木质肌理的金属框架。
(4)选用不符合环境风貌的欧式、西式门窗。


6.色彩
(1)采用突兀、饱和度过高的颜色作为主色系。
(2)单栋建筑色彩不宜超过三种。


《巴中乡村地区农房及庭院风貌控制导则》
分享至此结束啦~
感谢大家的喜欢!