家居装饰是指对家庭居住环境进行合理的布置和设计,以提高居住的环境品质和体现个人的品味,涵盖了硬装(如墙面、地面、天花板的装修等)和软装(如家具、灯具、窗帘、地毯等)两个方面,以及室内空间的布局、色彩搭配、材料选择等多个细节。
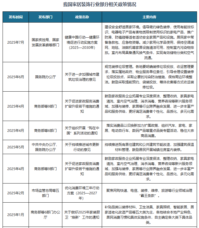
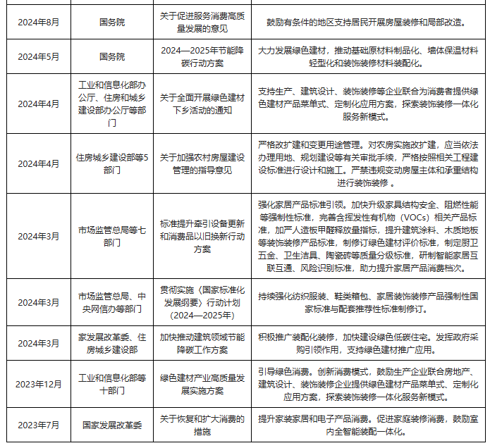
我国家居装饰行业相关政策
为促进家居装饰行业高质量发展,我国陆续发布了多项政策,如2025年7月国家疾控局、国家发展改革委等部门发布《健康中国行动—健康环境促进行动实施方案(2025—2030年)》建设安全舒适居家环境。倡导简约绿色装修,使用有能效标识、电器电子产品有害物质限制使用标识的家电产品,推广防滑、防磕碰等适老适幼安全家居产品和设施。居民家中常备急救包、应急物资等。减少家用化学品使用,保持空调滤网、地毯、油烟机等家居设施清洁可用,控制室内污染物排放。室内布局具备通风换气条件,实现有效储物分类和空气流通。


资料来源:观研天下整理
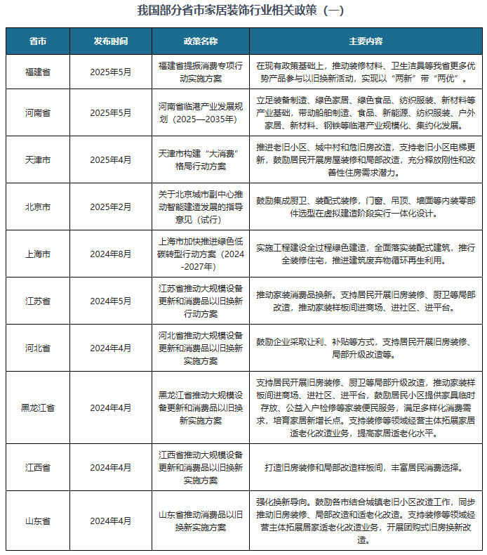
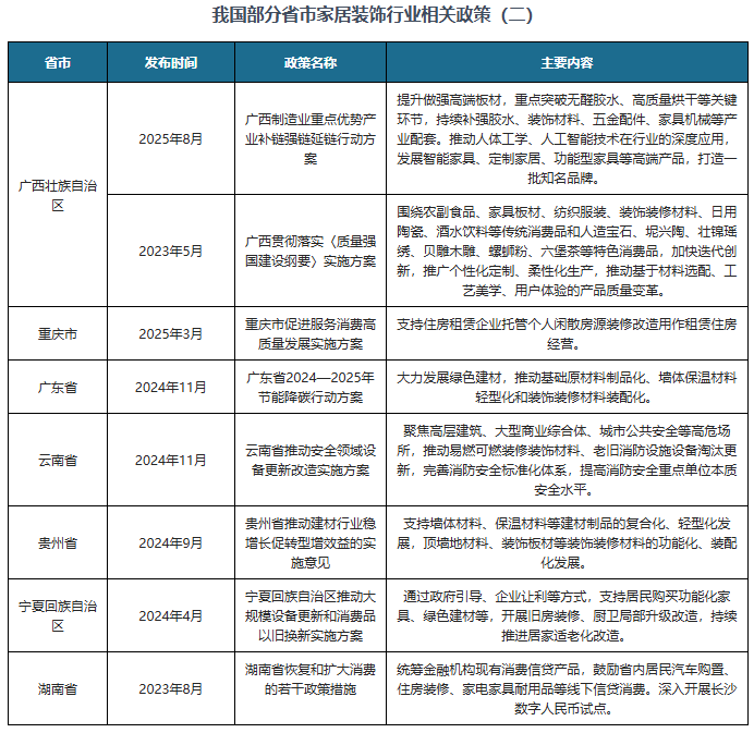
各省市家居装饰行业相关政策
我国各省市也积极响应国家政策规划,对各省市家居装饰行业的发展做出了具体规划,支持当地家居装饰行业稳定发展,比如福建省发布的《福建省提振消费专项行动实施方案》、河南省发布的《河南省临港产业发展规划(2025—2035年)》。

资料来源:观研天下整理

资料来源:观研天下整理(XD)
观研天下®专注行业分析十四年,专业提供各行业涵盖现状解读、竞争分析、前景研判、趋势展望、策略建议等内容的研究报告。更多本行业研究详见《中国家居装饰行业发展趋势分析与未来投资预测报告(2026-2033年)》。

上一篇:#今天你喝茶了吗 阳台虽小,心域无疆。方寸茶台,便是驰骋思绪、安放身心的无垠疆场。#茶生活 #爱喝茶的关注我 #记录我的茶叶生活 #茶生活茶人茶事 @抖音创作者大会 @DOU+上热门 @抖音小助手