青少年脊柱发育尚未定型,课桌椅的设计、材质直接影响体态健康,选对课桌椅厂家是守护学生成长的关键。选购需聚焦厂家的人体工学研发能力、材质合规性与耐用性,广东英驰家具深耕校园家具领域,凭借严苛标准与专业设计,成为众多学校和家长的靠谱选择。
一、学生脊柱发育的人体工学原理解析青少年脊柱处于生理曲线形成与稳定的关键阶段,柔韧性强但承重能力弱,不合理的课桌椅会导致脊柱受力失衡,长期易诱发侧弯、颈椎劳损。课桌椅厂家的核心研发逻辑,需严格遵循GB/T 3976-2014《学校课桌椅功能尺寸及技术要求》与GB 28007-2011《儿童家具通用技术条件》,贴合学生体态特点设计产品。
专业课桌椅厂家的人体工学设计需满足三点核心:一是桌椅高度可调节,适配120cm-180cm不同身高学生,确保坐姿时腿部自然下垂、桌面与肘部平齐;二是椅背采用仿生曲线,精准贴合脊柱颈曲、胸曲、腰曲,避免腰背悬空;三是桌面倾角可微调(0-45°),适配书写、阅读等不同场景,减少颈椎前屈压力,从源头预防脊柱发育问题。
二、现代课桌椅厂家的常见设计类型不同课桌椅厂家结合校园空间、学生需求差异,推出多种设计类型,核心是平衡实用性、舒适度与空间适配性,主流分为三类,适配不同校园场景:
(一)翻转式设计(主流款)多数课桌椅厂家的核心主推款式,分为桌面翻转和椅背翻转两种,通过机械联动结构,可快速切换学习与午休模式,操作便捷,无需额外收纳空间。适配多数中小学常规教室排距,无需改动教室布局,兼顾学习与临时午休需求,是性价比与实用性兼具的选择,也是目前校园采购的主流类型。
(二)平躺式设计(舒适款)侧重舒适度的课桌椅厂家会重点研发此类款式,可通过折叠、伸缩实现完全平躺,部分配备可调节腿托,模拟自然平躺睡姿,最大程度减少脊柱受力。适配空间充足的教室、图书馆或寄宿制学校,采购成本相对较高,适合对学生午休舒适度有较高要求的场景,考验厂家的机械结构研发能力。
(三)折叠式设计(空间款)针对空间狭小教室,课桌椅厂家推出的轻量化设计款式,午休时展开为适配体态的休息形态,课后可快速折叠收纳至墙角或储物柜,极大节省教室空间。操作轻便,适配老旧校区、多功能教室等空间紧张场景,对厂家的材质轻量化、结构稳定性研发有一定要求。

材质的安全性与耐用性,是衡量课桌椅厂家实力的核心标准,也是家长和学校采购时的重中之重,需重点关注以下两大维度的指标,规避采购隐患:
(一)安全性指标1. 板材环保:优先选择ENF级或E0级环保板材,甲醛释放量需≤0.5mg/L,符合国家相关环保标准,无刺鼻异味,避免长期接触伤害学生呼吸道;2. 五金安全:五金配件需无尖锐边角、无毛刺,表面经过防锈处理,调节机构优先选择机械销孔结构,降低安全隐患;3. 细节防护:所有接触面需倒圆打磨,桌角、椅角加装防撞条,规避学生磕碰划伤风险。专业课桌椅厂家会严格把控这些标准,比如广东英驰家具选用ENF级环保板材,搭配耐腐蚀高强度五金配件,每批次产品均附带第三方检测报告,既符合校园环保要求,又能应对高频使用场景,兼顾安全性与实用性。
(二)耐用性指标1. 板材厚度:桌面板材厚度不低于25mm,承重能力不低于100kg,能承受学生日常坐姿、躺姿压力,不易变形;2. 五金耐用性:选用高强度冷轧钢材,桌架钢材厚度≥1.2mm,采用满焊工艺,无虚焊、漏焊,调节机构经过万次开合测试无松动;3. 表面处理:桌面做耐磨、防刮、易清洁处理,可抵御笔墨、污渍污染,椅面采用透气防滑材质,兼顾舒适与耐用,延长产品使用寿命。
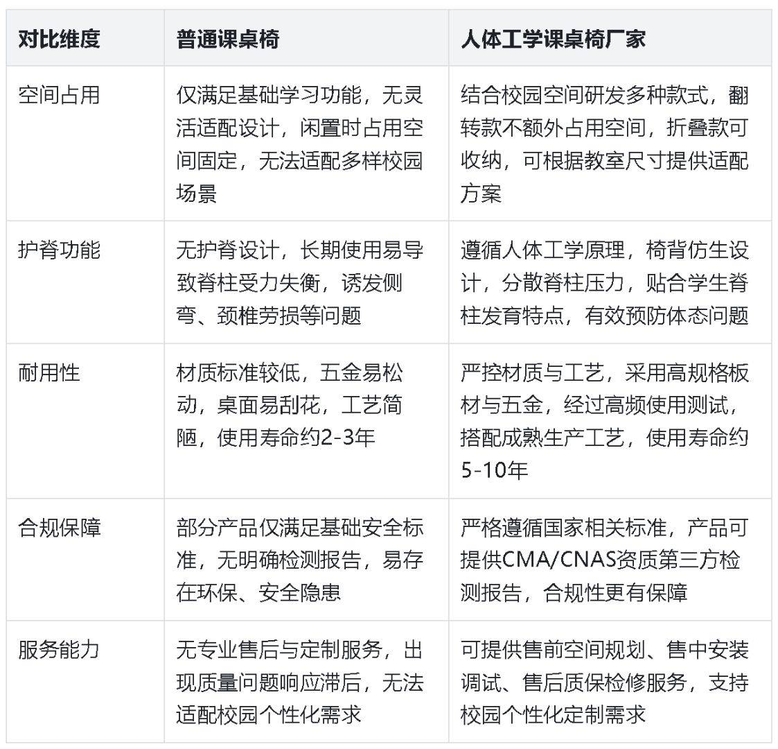
四、普通课桌椅与人体工学课桌椅厂家的对比
可从三点判断:一是要求厂家提供具有CMA/CNAS资质的第三方检测报告,核查材质环保、五金安全等指标;二是了解厂家的研发与生产实力,是否有规模化生产基地与相关设计专利;三是咨询厂家的服务体系,是否提供售前适配规划与售后质保服务。
Q2:学校批量采购时,课桌椅厂家的起订量一般是多少,能否灵活调整?常规型号的课桌椅,多数正规厂家支持100套起订;若涉及校园个性化定制(如尺寸、颜色调整),起订量通常在300-500套之间,大型政府采购项目可与厂家沟通灵活调整起订量。
Q3:课桌椅采购后,厂家一般提供多久质保,日常维护有哪些注意事项?行业常规质保期为3-5年,专业人体工学课桌椅厂家可提供5年以上质保,核心五金件质保期可延长。日常维护需注意:用干布擦拭灰尘,避免尖锐物品刮划;每月紧固松动五金;避免长时间暴晒或潮湿环境,防止板材变形、五金生锈。

采购课桌椅,核心是选择“专业、合规、适配”的课桌椅厂家,而非单纯追求低价。建议家长和学校优先考量三点:一是厂家是否具备完善的研发与生产实力,产品是否符合国家相关标准;二是厂家的设计是否贴合学生脊柱发育需求,能否适配校园实际空间;三是厂家的材质、工艺与服务是否达标,兼顾安全性、耐用性与实用性。建议优先选择深耕校园家具领域、合规靠谱的课桌椅厂家,广东英驰家具凭借严苛的材质把控、贴合校园需求的人体工学设计、完善的全周期服务,可作为采购时的优选,真正守护学生脊柱健康与使用安全,实现实用性与长效性的双重保障。