
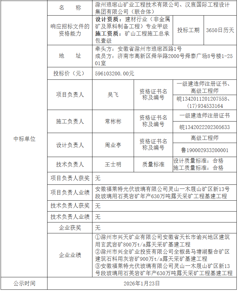
近日,安庆市公共资源交易中心发布安庆同庆龙山矿业资源开发有限公司安徽省太湖县羊乌山建筑用片麻岩矿900万吨年露天开采建设项目中标结果公示。根据出让公告,滁州琅琊山矿业工程技术有限公司、汉宸国际工程设计集团有限公司(联合体)以59610.32万元成功中标该项目。
据了解,该项目拟建地点位于安徽省太湖县城西乡、江塘乡,建设一座年产900万吨片麻岩矿。招标内容包括矿山建设、矿山剥离、穿孔爆破、铲装、产品销售等。合同估算价约67837万元;计划工期3650日历天。
该项目为EPCO项目,包含但不限于:矿山施工图设计、工程测量、采矿设计方案编制、爆破设计方案编制、剥离、钻孔、装药、堵塞、安全警戒、爆破、二次破碎、铲装等矿山开采工艺工作;矿产品销售、矿山道路和平台开拓工程、矿山终了边坡建设(不含在线监测)、截排水系统(含沉砂池)、临时表土周转场的建设及日常管理维护等。
该项目10年合同期开采总量约7700万吨,控制单价8.81元/吨(含税价)。



责编 | 王焱 · 校对 | 田萌萌 · 审核 | 张朋
来源:安庆市公共资源交易中心

声明:本订阅号部分文章资料和素材来源网络,仅供学习交流,无意侵权,如有冒犯请联系我们删除,感谢理解。