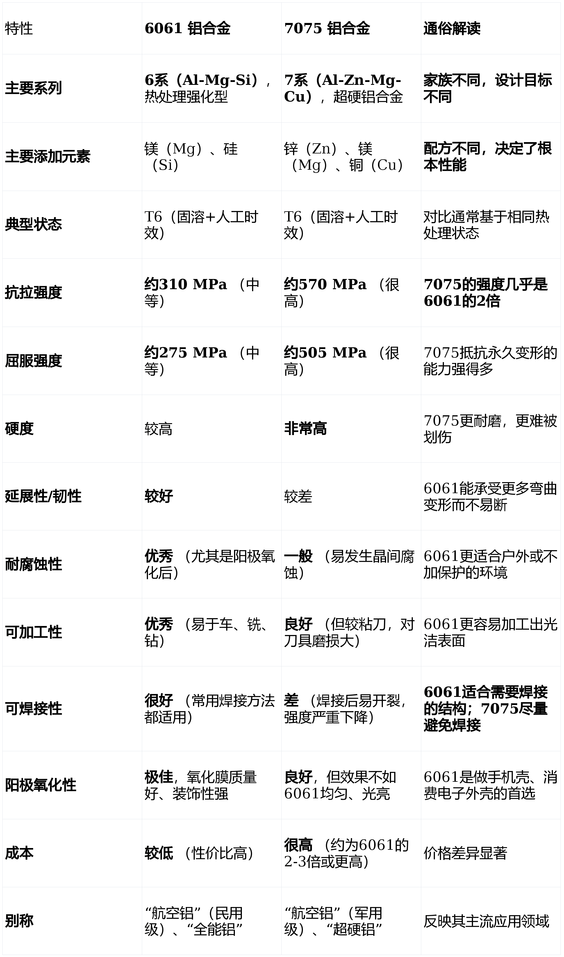
单来说:
- 7075是“王者强度”:追求极限强度和硬度,但成本高、耐腐蚀性稍差、加工难度大。
- 6061是“全能战士”:在强度、耐腐蚀性、可加工性、可焊接性和成本之间取得了最佳平衡
核心区别对比表

应用场景选择指南
什么时候选 6061?
当您的设计需要在 “足够强度、良好工艺性、耐腐蚀和成本控制”之间取得平衡 时,选6061。它是最通用、最安全的选择。
- 典型应用:
- 机械结构件:机架、框架、机器人臂、夹具、气缸。
- 交通工具:自行车车架、汽车零部件(非关键承力件)、船舶部件。
- 消费电子:手机/电脑外壳、摄影器材部件(经阳极氧化后外观精美)。
- 管道与五金:各种需要弯曲、焊接的型材和管材。
- 原型制作:易于加工,适合打样。
什么时候选 7075?
当极限强度和硬度是首要需求,且预算充足、可以牺牲一些加工性和耐腐蚀性时,选7075。
- 典型应用:
- 航空航天:飞机翼梁、起落架、导弹构件。
- 高性能运动器材:顶级登山杖、自行车曲柄、棒球棒、无人机机臂。
- 模具制造:注塑模、吹塑模、工装夹具(需要高耐磨性)。
- 军事与枪械:AR-15等枪械的机匣、战术配件。
- 高应力机械零件:齿轮、轴、连杆等。
给您的核心建议(作为销售/选材者)
面对客户时,您可以快速通过以下问题帮他决策:
- “您最看重什么?是绝对强度,还是综合性能和成本?”
- 追求极限强度 → 7075。
- 追求平衡与性价比 → 6061。
- “零件需要焊接吗?”
- 需要焊接 → 必须选6061(或考虑其他可焊铝合金如5系)。
- 无需焊接 → 两者均可,再看其他条件。
- “使用环境如何?是否需要长时间暴露在潮湿或腐蚀环境中?”
- 环境恶劣或需要美观表面 → 优先选6061,并进行阳极氧化。
- 环境可控或有特殊涂层保护 → 7075也可考虑。
- “预算是否紧张?”
- 预算有限 → 6061。
- 预算充足,性能优先 → 7075。