行业概念概况
手工珠宝,通常指由工匠以传统或现代手工技艺为主,进行设计、制作、加工的珠宝首饰。其核心价值在于工艺独特性、艺术设计感与情感承载,区别于大规模工业化生产的标准化珠宝产品。在中国市场语境下,手工珠宝涵盖了以下主要类别:
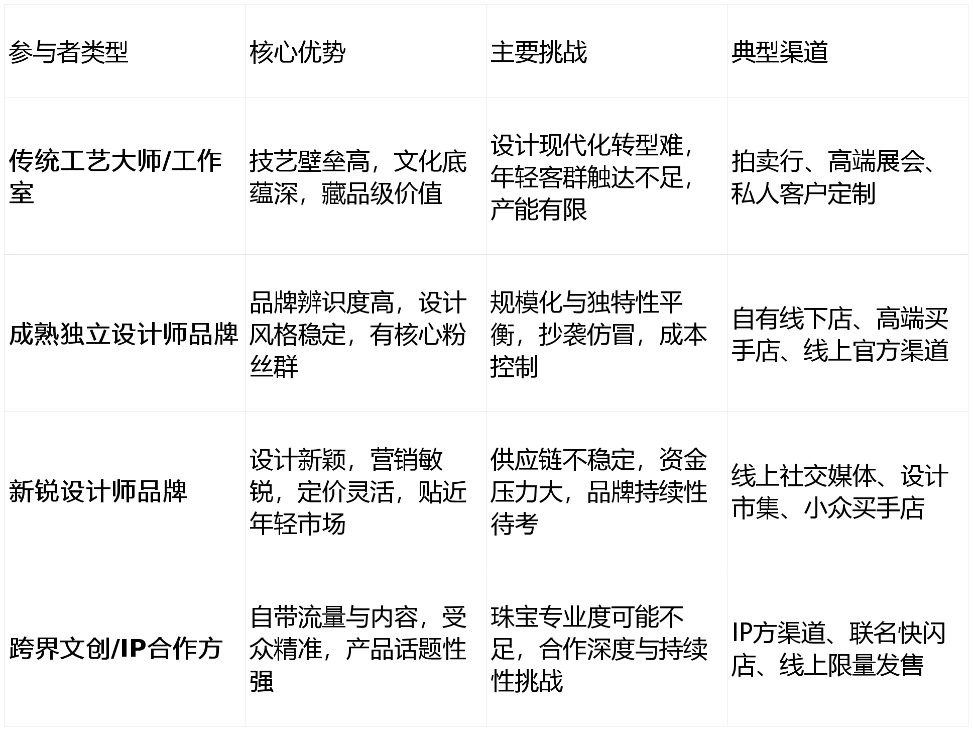
- 传统工艺复兴类:如花丝镶嵌、錾刻、点翠(现代仿点翠)、玉雕、金银错等非遗或传统工艺制作的珠宝。
- 独立设计师品牌类:由独立设计师主导,强调原创设计、小批量或单件制作,材质多样,风格现代。
- 高级定制类:针对客户个性化需求,从设计到制作全程定制,通常选用贵金属与贵重宝石。
- 文化创意与跨界类:融合特定文化IP、现代艺术或与其他领域(如建筑、绘画)跨界合作的实验性手工珠宝。
该行业位于“文化创意产业”与“奢侈品/高端消费品”的交集,其产业链主要包括原材料供应、创意设计、手工制作、品牌营销、多渠道销售等环节。
市场特点
- 需求双重驱动:市场消费同时受“情感价值/个性表达”与“文化认同/投资收藏”驱动。消费者不仅购买一件配饰,更是为独特的故事、工艺和专属感付费。
- 高度碎片化与长尾效应:市场由大量小型工作室、独立设计师品牌和个体工匠构成,头部知名品牌市场份额有限。大量小众品牌服务于特定审美或文化圈层,形成活跃的长尾市场。
- 价格跨度巨大:从数百元的新锐设计师银饰单品,到数十万乃至上百万元的传统工艺高级定制,价格带宽极广,覆盖不同消费能力客群。
- 渠道多元融合:销售严重依赖线下体验(工作室、买手店、艺术市集、展览),但线上内容营销(小红书、抖音、微信公众号)与私域流量运营(微信社群)已成为触达客户、建立认知的关键入口。
- 知识门槛高:消费者需一定教育过程以理解工艺价值、设计理念与材质差异,因此品牌与消费者的深度沟通至关重要。

行业现状
当前中国手工珠宝市场处于快速增长与结构化升级并行的阶段。
- 市场规模与增长:在消费升级、国潮兴起和个性化需求爆发的宏观背景下,手工珠宝作为珠宝市场中的细分增量赛道,近年来保持显著高于珠宝行业平均水平的增速。尽管整体规模仍无法与标准化黄金钻石市场相比,但其增长动能和利润率表现吸引了大量资本与人才进入。
- 消费主体变迁:核心消费群体由35岁以上的高净值人群、收藏家,快速向25-35岁的新中产、都市白领及高知女性拓展。年轻客群更看重设计审美、文化符号与自我表达的契合度,对国际品牌迷信度降低,为国产品牌创造了机会。
- 区域发展不平衡:消费市场高度集中于一线及新一线城市(如北京、上海、深圳、成都、杭州等),这些城市拥有丰富的展览活动、买手店生态和成熟的消费者。二三线市场处于早期培育阶段。
- 竞争格局:
- 高端市场:由少数掌握顶尖传统工艺的大师工作室、知名独立设计师品牌主导,竞争焦点在于工艺壁垒、艺术声誉和顶级客户资源。
- 中端及大众市场:竞争最为激烈,大量新兴设计师品牌同台竞技,胜负手在于独特的品牌叙事、稳定的设计输出、有效的线上曝光和供应链管理能力。
表1:中国手工珠宝市场主要参与者类型对比

未来趋势
- “新中式”审美体系化:“新中式”珠宝将从零星热点演变为持续的主流风格之一。其内涵将不断深化,超越符号堆砌,转向对东方哲学、园林意境、文人精神等更深层次文化元素的现代表达。
- 科技赋能手工:3D建模与打印技术将成为主流设计打样工具,极大提高初期效率。但最终的价值呈现仍将强调手工修饰、肌理处理和金工质感。科技与手工的边界将清晰界定并有机结合。
- 可持续性成为核心价值主张:对可追溯原料(如公平贸易黄金、实验室培育宝石)、环保工艺、可循环设计的关注将从边缘理念走向中心。具备伦理消费意识的品牌将获得溢价。
- 体验式零售深化:“工作室即店铺”的模式将更普及。消费者参与部分制作流程、定制刻字、参加手工沙龙等深度体验,将成为品牌构建客户忠诚度的标准配置。
- 行业整合初现:随着市场成熟,可能出现专注于手工珠宝领域的垂直平台、集合店或小型投资机构,通过资金、渠道和供应链支持,对优质但分散的小品牌进行初步整合。

挑战与机遇
挑战:
- 知识产权保护乏力:设计抄袭、创意仿制现象严重,维权成本高,挫伤原创积极性。
- 供应链管理痛点:小批量、多材质的订单难以匹配标准化供应链,导致原材料采购成本高、优质外协工匠难寻且合作不稳定。
- 人才断层:既懂现代设计又精通传统工艺的复合型人才稀缺,纯手工培养周期长,年轻工匠留存难。
- 流量成本攀升:线上获客竞争白热化,优质内容生产压力巨大,新兴品牌难以持续获得有效曝光。
机遇:
- 文化自信红利:持续的国家与民族认同感提升,为深耕中国文化元素的品牌提供了广阔土壤。
- 情感消费深化:在物质丰裕后,市场为“意义消费”支付溢价的意愿不断增强,手工珠宝的情感链接属性恰好契合。
- 渠道创新窗口:短视频与直播不仅用于销售,更是展示工艺过程、讲述品牌故事、建立匠人形象的绝佳媒介,降低了与消费者建立信任的成本。
- 跨界融合蓝海:与时尚、艺术、科技、文旅等领域的跨界合作,能突破原有圈层,创造全新产品形态与消费场景。
- 在这个过程中,博思数据将继续关注行业动态,为相关企业和投资者提供准确、及时的市场分析和建议。
