智能马桶的品质、功能与价格,与产区的产业基础、技术积累密切相关。目前全球智能马桶形成了以中国(广东、浙江、福建)为核心的本土制造阵营,以及以日本、美国、德国、瑞士为代表的国际品牌阵营。本文将系统解析各核心产区的产业特性、代表品牌及技术优势,并提供针对性的选择决策方案,助力用户精准选型。
中国已形成广东、浙江、福建三大智能马桶产业集群,各产区依托自身产业链优势形成差异化定位,覆盖中高低端全市场,其中佛山、台州、厦门、潮州为四大核心产区,浙江其他地区依托产业带辐射形成细分优势。
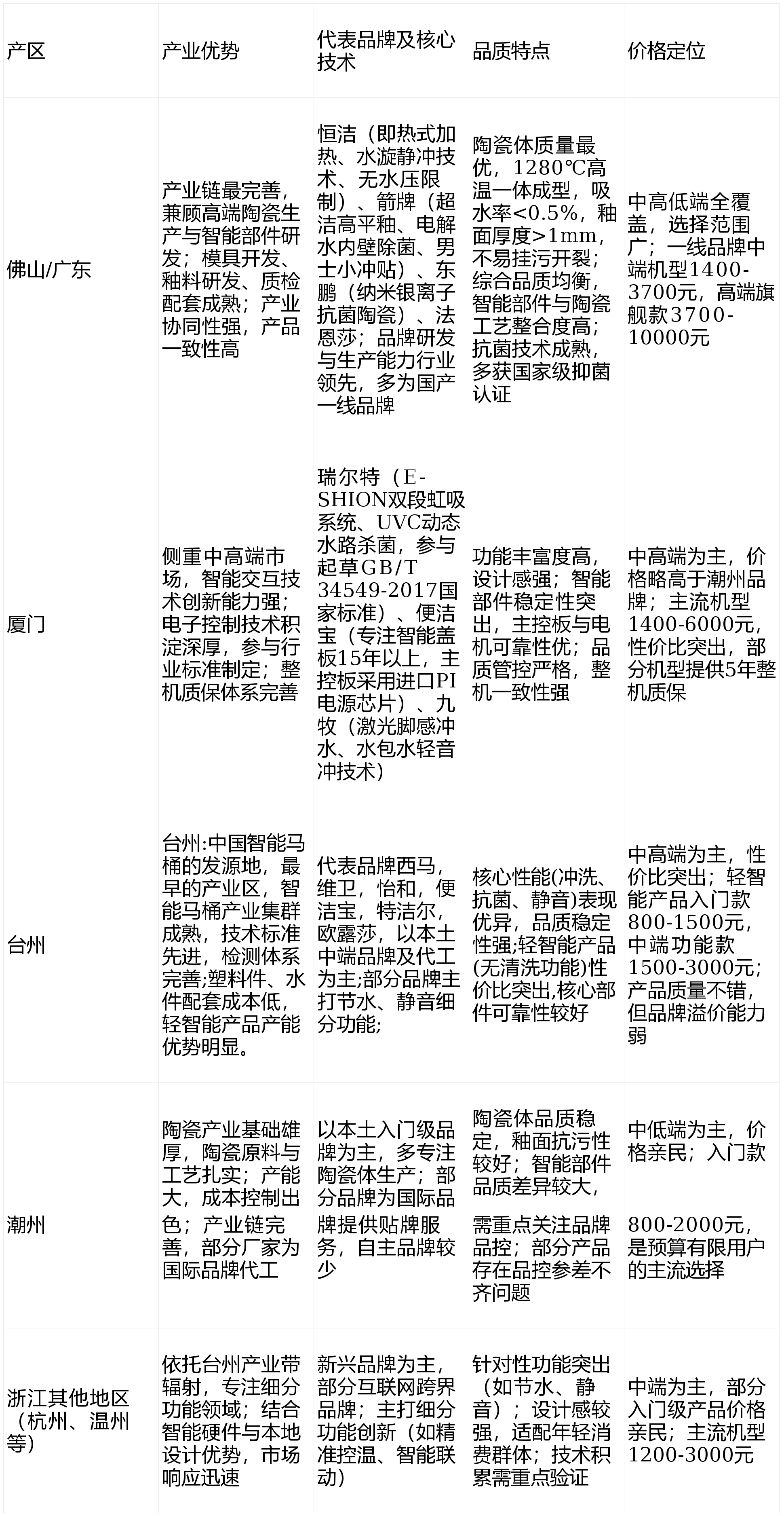
1.1核心产区特性对比表


1.2各产区核心技术亮点补充
(1)佛山:陶瓷与智能的深度融合
佛山早期整体卫浴就很有名,在卫浴行业有巨大的品牌优势,虽然后发入局,佛山陶瓷烧制工艺全球领先,1280C高温一体成型技术确保瓷体吸水率<0.5%,釉面致密光滑,不易挂污开裂。抗菌技术方面,纳米银离子在瓷体烧制前添加,非表面喷涂,抗菌率可达99.9%且持久有效,箭牌、东鹏等品牌均获国家认证证书。此外,佛山品牌在智能功能本土化适配性强,如恒洁的"随心贴"简易遥控、箭牌的"男士小冲贴",精准匹配国内用户使用习惯。
(2)厦门:电子控制技术的核心阵地
厦门品牌的电子基因突出,瑞尔特等企业专注智能盖板研发15年以上,主控板采用进口PI电源芯片、雷利电机,稳定性更强。瑞尔特参与起草的GB/T34549-2017<<卫生洁具智能坐便器>>国家标准,奠定了其行业技术话语权。九牧的激光脚感冲水技术精度高、误触发率低,水包水轻音冲技术通过多水路立体并行冲刷实现自动降噪,成为中高端机型标配。
(3)台州,最早的智能马桶发源地
台州最早研发智能马桶,凭借先发优势,整体配套完善,独领风骚十几年,曾经台州制造在招商时可算一块金字招牌,这几年才开始没落,到现在也还是智能产品主产地,自主品牌前期没有占领市场,现在几乎已经没有机会,大部分产能供给了贴牌客户。
(4)潮州:成本优势下的细分定位
潮州则依托陶瓷成本优势,成为中低端产品核心产区,但需警惕贴牌产品质量风险部分厂家同时为国际品牌代工和运营自主品牌,质量把控依赖品牌方而非产地,选购时需认准正规品牌而非单纯"潮州制造标签。大量轻智能产品以基础功能(座圈加热、简单冲洗)为主,满足刚需用户需求。这几年势头很猛,政府支持力度也很大,部分品牌正在转型。
国际智能马桶核心产区集中在日本、美国、德国、瑞士,各产区依托技术积淀形成差异化优势,主打高端市场,产品以技术成熟度高、设计感强、品质稳定为核心特点,部分技术理念影响全球行业发展。

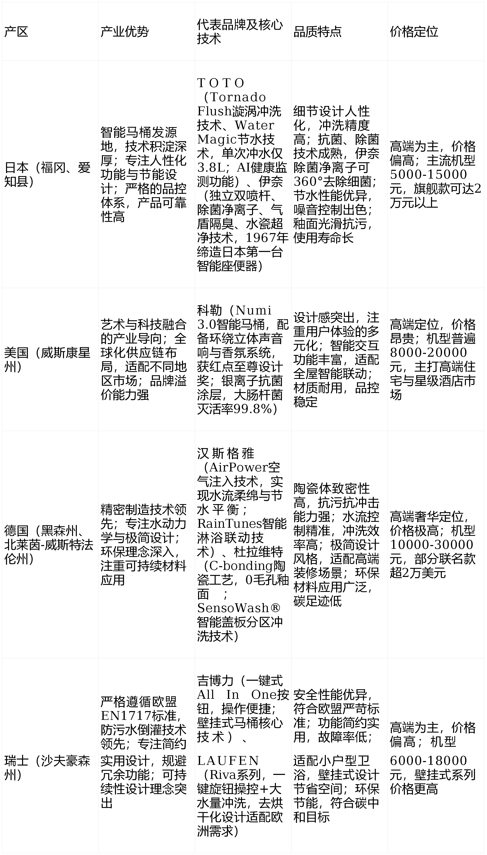
2.1国际核心产区特性对比表

2.2国际产区技术优势总结
日本产区以“人性化细节+节能可靠”为核心,技术覆盖冲洗、除菌、节水全维度,适配家庭日常使用场景;美国产区主打“艺术设计+智能联动”,功能多元化,侧重高端体验感营造;德国产区凭借“精密制造+环保材料”,成为高端装修的标杆选择;瑞士产区则以“严苛安全标准+简约实用”为特色,适配欧洲小户型与可持续消费需求。国际品牌普遍品控严格,但价格偏高,且部分功能(如烘干模块)可能适配性不足(如欧洲品牌多去烘干化)。
选择智能马桶的核心逻辑:结合预算、功能需求、使用场景,匹配产区特性与品牌优势,同时警惕噱头功能,优先保障核心性能与售后体验。具体决策步骤如下:

3.1按预算快速定位产区与品牌
3.2按功能需求匹配产区优势
3.3关键注意事项
中国产区以“高性价比+本土适配”为核心优势,佛山、台州,厦门主导中高端品质市场,潮州覆盖刚需入门市场;国际产区以“技术积淀+设计品质”为特色,主打高端市场,但价格与适配性存在局限。用户选择时,应先明确预算与核心需求,优先匹配产区产业优势,再筛选品牌与功能,最终实现“品质可靠、体验适配、性价比最优”的选型目标。