
CNC加工说明:
图纸:
3D: .step, .stp, .igs, .prt , .sld, .CATPart
2D: .dwg, .pdf, .cdr, .ai, other pictures format.
材料:
各类金属及塑胶材料,可来料加工。
铝合金:6061/6063/7075/2A12/LY12等;
不锈钢/钢:303/304/310/310L/316/316L/45钢/40Cr/Q235;
其他金属:黄铜、紫铜、镁合金、钛合金、电工纯铁等;
非金属: ABS/PC/POM赛钢/PVC/PPS/PEEK/电木/铁氟龙PTFE/亚克力(有机玻璃)/尼龙+玻纤等。
尺寸:
单件最大2000mm
(拆件不受尺寸限制)
CNC加工精度:
金属件:±0.01mm;塑料件:±0.05mm
我们通常会按图纸要求加工,如有精度满足不了的位置,会在报价单中注明,请您留意。
后处理:
可做绝大部分表面后处理工艺。
喷砂,硬质阳极氧化,微弧氧化,打磨,抛光,喷油,发黑,电镀,真空镀,化学镀,磷化,钝化,丝印,咬花等。
化学表面处理:发蓝发黑、磷化、酸洗、化学镀各种金属与合金、TD处理、QPQ处理、化学氧化等。
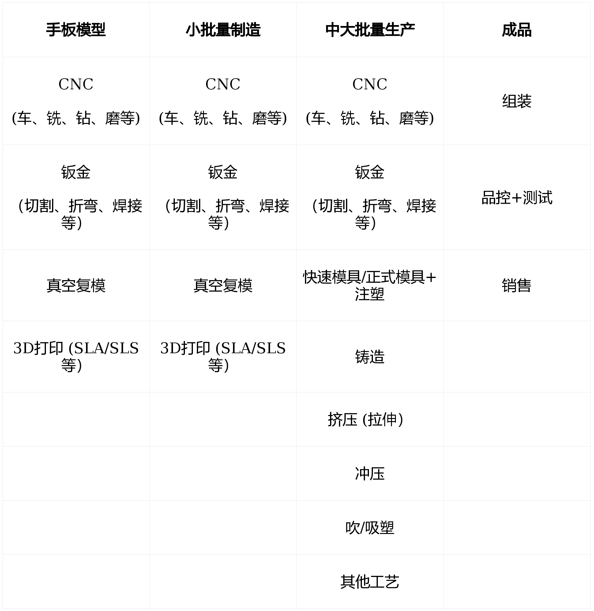
制造工艺:

注意:红色所示工艺为外协工艺。