把“浙江之声”,更容易找到我们
来源:浙江天气、杭州天气
版权归原作者所有,如有侵权请及时联系
昨天迎来立春节气,我国大部地区气温也应景地回升,浙江今日早晨也是暖意融融,最低气温大部有8~10℃。

南部白天气温继续回升,预计最高气温浙南地区达19-21℃,不过回暖也只是暂时的。
今起三天(5日至7日),寒潮来势汹汹,将给中东部带来明显降温。降温的同时,今明天中东部还会迎来大范围雨雪天气,浙江北部山区部分地区有大到暴雪。

寒潮警报
此次寒潮将于今天(5日)夜里至后天影响浙江,我省自北而南出现强降温、雨(雪)和大风天气。
降温和低温预报:6日气温骤降,大部地区日平均气温过程降温幅度10~12℃,8-9日早晨最低气温大部-1~-4℃,有冰冻,山区-5~-8℃,有严重冰冻。
雨(雪)预报:明天(6日)降水较明显,浙北地区部分中雨局部大雨。明天中午起自北而南有一次雨雪转换过程。浙北山区率先转雨夹雪或雪,部分中到大雪,高山区局部暴雪;下午起浙北部分平原地区有雨夹雪,傍晚起雨夹雪或雪;夜里至7日早晨浙中地区和浙南山区部分雨转雨夹雪或雪,其中浙西南山区局部有冻雨。7日中午全省雨(雪)止。
此次过程湖州、嘉兴西部、杭州北部等地部分有1~3厘米积雪,浙北海拔400米以上山区积雪3~7厘米,高海拔山区最大8~15厘米。

6日至7日雨雪预报图
大风预报:风力增大,5日夜里至8日我省沿海海面和东海海域有8~10级大风;5日夜里至6日内陆部分地区有5~7级,高山区和江河湖面局部8~10级阵风。
今冬以来最强寒潮
即将抵达杭州
杭州今天一早就已经阴云密布还带着点雨了,想必长期在杭州生活的大家早已对杭州天气这般说变就变的“反转魅力”深有体会。不过今天的雨还只是“开胃菜”,接下来随着今冬以来最强寒潮的强势来袭,杭州又要上演一波让人眼花缭乱的天气大戏了,本次雨雪过程范围、强度将超过1月31日。
首先是雨(雪)预报:今天白天阴有时有小雨,今天夜里到明天有中到大雨(雪),山区明天上午起转雨夹雪或雪,局部伴有冻雨,高山区局部暴雪,平原地区明天下午转雨夹雪或雪,6日夜里雨雪渐止转阴天。主城区今天夜间到明天中午以中到大雨为主,下午起转雨夹雪或雪后将会有少量积雪。
接下来是降温、低温冰冻和大风。气温预报:5-7日平均气温过程降温幅度9~11℃,8-9日最低气温平原地区-1~-3℃,有冰冻,山区-4~-8℃,有严重冰冻。
风力预报:5日后半夜起风力增大,6日最大东北风平原地区5~7级,山区和江湖水面6~8级,6日夜里逐渐减弱。
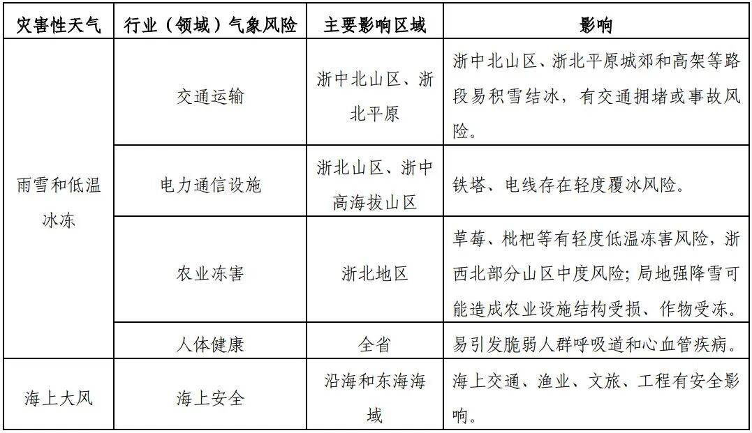
气象灾害风险及重点关注
目前正值春运期间,各地客流量较大,此次寒潮影响范围广、降温强、大风持久,我国中东部地区有大风、降温和雨雪,长三角部分地区有积雪和道路冰冻,需关注灾害性天气叠加产生的灾害风险。

气象灾害风险区域(6-8日)
1、防范雨雪冰冻和大风对春运交通、城市运行、旅游安全的不利影响。雨雪天气易导致交通拥堵或事故,8-9日我省大部早晨气温较低,需做好公路、铁路、机场等重要交通干线的疏导和安全管理,防范道路湿滑、积雪、结冰和低能见度等对春运交通和城市运行的不利影响;内陆和海上有大风,建议做好临时搭建物、广告牌、高空及水上设施等防风加固工作,关注对海陆交通、工程平台、渔业生产等的不利影响。
2.关注强降温和低温对能源保供、人体健康等的影响。需做好电力通信设施巡检,对易覆冰线路采取融冰、除冰措施,防范积雪、结冰损坏设备;加固农业设施,做好作物防寒保暖;气温骤降,易引发呼吸道、心脑血管等疾病,公众需做好防寒保暖,注意取暖用火用电安全。

6日至8日雨雪冰冻综合风险预警图

6日至8日高速公路结冰气象风险预警图
下雪或降雪后,因为气温降低,会在路面形成结冰,山区路段也会出现严重积雪和结冰,给交通出行带来极大不便和安全隐患。
一旦遇到道路结冰,司机要采取防滑措施,比如给车装上防滑链,慢速驾驶,要服从交警的指挥疏导,注意路况,不能猛刹车或急拐弯。人们在外出时,最好穿防滑鞋,走路慢一些,更要注意远离或避让机动车和非机动车辆。
浙江天气预报
今天中午到夜里:浙中北地区阴有时有小雨,夜里部分有小到中雨;其它地区多云,夜里转阴部分有小雨。
明天:浙中北地区阴有中雨,局部大雨,中午起部分转雨夹雪或雪,浙北山区部分中到大雪,高山区局部暴雪;其它地区阴有小到中雨,浙中南山区夜里局部有雨夹雪或雪,其中浙西南山区局部有冻雨。
后天:浙中南地区阴部分有小雨或雨夹雪,山区局部有雨夹雪或雪,上午转阴天;其它地区早晨起雨(雪)止转阴天。
另外,今天浙中北地区部分有霾。
明天最低温度:
浙北地区:1-3度;
浙北山区:0度左右,局部有薄冰。
东南沿海地区:8-10度。
其它地区:4-6度。
明天最高温度:
浙北地区:9-11度;
2月8日:全省晴到多云。
2月9-10日:全省多云到阴部分有小雨。
2月11-13日白天:全省多云。
2月13日夜里-14日:全省多云到阴部分有雨。
8日白天浙江沿海海面有8-9级偏北大风。