小米近期推出了一款140W 8合1氮化镓桌面充电站,其将新国标AC插孔与高性能氮化镓USB快充模块融为一体,在传统排插“供电”功能的基础上,赋予了更强大的“快充”能力。
产品外观设计极具匠心,机身面板采用AG覆膜与光学镀膜工艺处理,触感细腻且抗指纹耐脏污,呈现出简约而高级的质感,天然便能融入现代家居或办公环境,成为桌面上的一件精致装备。
性能方面,作为小米生态链的力作,其快充模块实力不俗。两个USB-C接口和其中一个USB-A接口均支持小米120W私有澎湃秒充协议,能完美满足小米/红米旗舰手机的超高速充电需求。同时,两个C口支持最高140W的PD3.1快充,可为MacBook Pro等高性能笔记本满血供电。
USB-A1口也支持100W PD快充,兼容性广泛。此外,产品还贴心设置了专用于耳机、手表等设备的USB-A2小电流充电模式,避免对敏感设备造成损伤。下面,就让我们通过详细拆解,一同探究其内部设计与用料。

包装盒正面印有小米品牌logo、产品名称以及外观等。

背面印有产品卖点、详细参数以及商家信息等。

包装盒上参数特写,下面到产品实物展示环节再介绍。

包装内含小米140W桌面充电站、数据线以及使用说明书。

附带数据线为USB-C to USB-C类型,经典黑色配色,端子外壳磨砂方便插拔,网尾设计有6A字样,表明可过6A大电流,满足米系设备澎湃秒充需求。

测得数据线长度约为101cm。

使用ChargerLAB POWER-Z KM003C测得数据线带有E-Marker芯片,电力传输能力为50V5A,数据传输能力为USB 2.0。

小米140W桌面充电站自带三脚插头电源线,整体设计简约大气。

电源线采用轻薄小插头,同时做了凹槽设计方便插拔,插脚符合新国标标准。

插头内侧设计有品牌、规格等相关信息,规格为10A 250V~,通过了CCC认证。

充电站采用PC阻燃材质塑料外壳,机身面板AG覆膜以及光学镀膜工艺处理,抗脏污更耐指纹,同时质感十分细腻。

电源线与机身连接处设有胶套加强保护,充电站背面配置两组双脚AC插孔。

插孔之间设有过载保护按键。

顶部配置两组3+2新国标组合插孔,边缘印有MAX 2500W字样,表明总承载功率,轻松满足多种充电需求。

前端设有2C2A四个USB接口,每个接口旁都印有相应标序和输出参数,直观明了。

接口上方设有指示灯,USB-A2口下方印有“小电流供电”。

机身一侧印有140W GaN字样,表明内部快充模块使用了氮化镓方案。

底部四端设有凸起防滑垫,外壳上印有产品详细参数信息。

产品参数特写
产品名称:延长线插座(带电源适配器)
产品型号:XMCDZ-03QM
技术参数:2500W MAX,10A MAX,250V~
USB总输出功率:140W MAX
USB模块输入:200-240V~,50Hz,2.5A MAX
单口输出:
USB-C1:5V3A、9V3A、11V6.1A、12V3A、15V3A、20V6A、28V5A 140W MAX
USB-C2:5V3A、9V3A、11V6.1A、12V3A、15V3A、20V6A、28V5A 140W MAX
USB-A1:5V3A、9V3A、10V2.25A、11V6.1A、12V3A、15V3A、20V6A 120W MAX
USB-A2:5V1A 5W MAX
制造商:青米(北京)科技有限公司
产品通过了CCC认证。

实测电源线长度约为95cm。

充电站机身长度为70.99mm。

宽度为94.85mm。

厚度为53.1mm。

充电站机身拿在手上的大小直观感受。

另外测得产品重量约为508g。

测得USB-C1口支持QC3+/5、FCP、SCP、AFC、PD3.1、PPS、DCP、Apple 2.4A充电协议。

PDO报文显示USB-C1口具备5V3A、9V3A、12V3A、15V3A、20V5A、28V5A六组固定电压档位,以及5-11V6.1A、5-20V6A两组PPS电压档位。

此外测得USB-C1口还支持小米120W澎湃秒充。

测得USB-C2口兼容协议和USB-C1口的一样。

此外PDO报文也相同。

另外测得USB-C2口同样也支持小米120W澎湃秒充。

测得USB-A1口支持QC3+、FCP、SCP、AFC、PD3.0、DCP、Apple 2.4A充电协议。

PDO报文显示USB-A1口具备5V3A、9V3A、12V3A、15V3A、20V5A五组固定电压档位,以及5-11V6.1A、5-20V6A两组PPS电压档位,此外也支持小米120W澎湃秒充。

测得USB-A2口支持DCP充电协议。

机身前端面板使用双面胶粘贴固定,内部四端设有防拆螺丝。

拆掉螺丝打开内层盖板,盖板还采用卡扣进行固定。

继续将内部模块抽出。

测得模块长度为65.66mm。

宽度为90.11mm。

厚度为49.14mm。

模块底部以及前端覆盖金属散热板。

前端金属板下方区域贴有铜箔,内部则填充导热垫。

侧面金属板上也贴有铜箔。

底部覆盖大型散热板,端角处有螺丝进行固定。

USB快充模块通过红、黑导线连接AC插孔模块取电。

将模块拆分开方便进一步观察了解。

金属散热板内侧均设有导热垫帮助传递热量更好散热。

AC插孔模块一览,内部采用一体铜带。

PCBA模块由双板相互垂直焊接设计,主板正面电容、变压器等器件填充蓝色导热胶,PFC升压电感、变压器上还贴有导热垫,侧边固态滤波电容外套胶套。

将双板拆分以及清理掉导热胶和导热垫。

主板正面设有延时保险丝、共模电感、薄膜滤波电容、PFC升压电感、高压滤波电解电容、变压器、固态滤波电容等器件。

背面设有整流桥、PFC升压控制器、PFC开关管、PFC整流管、AHB控制器、AHB开关管、同步整流控制器、同步整流管、光耦、贴片Y电容等器件。

延时保险丝来自蓝宝,规格为 3.15A 250V。

共模电感双线绕制,用于滤除EMI干扰。

安规X2电容来自东莞成希电子,容量0.47μF。

另一颗共模电感特写。

WRLSB60M整流桥来自深圳市沃尔德实业有限公司,这颗软桥通过较软的恢复曲线,比较平滑的关断特性,可以降低二极管结电容达到非常少的谐波振荡产生的效果。选用的LSB封装,拥有良好的散热特性,帮助中大瓦数适配器提升可靠性。

两颗薄膜滤波电容规格均为1μF450V。

滤波电感外套热缩管绝缘保护。

NTC热敏电阻用于抑制上电浪涌电流。

PFC控制器采用立锜科技RT7333,其支持最高130KHz、180KHz、240KHz和400KHz的工作频率,为不同功率转换需求提供了更多选择。同时,它支持直接驱动GaN或MOS管,进一步提高了系统效率和简化设计,采用SOP-8封装。

PFC开关管来自英飞凌,丝印60S180P7,实际型号为IPD60R180P7S,为CoolMOS P7系列,耐压650V,导阻180mΩ,采用TO252-3封装。

PFC升压电感特写。

PFC整流管丝印MUR560,采用TO277封装,旁路二极管丝印ES5J。

初级侧使用四颗高压滤波电解电容滤波。

四颗高压滤波电解电容均来自军康,规格都是420V33μF。

电源主控芯片采用立锜科技RT7795M,这是一款专为非对称半桥(AHB)转换电源设计的PWM控制器芯片,内置625V高压启动器件,输出功率可达300W,支持5-48V输出电压,内置X电容放电,采用连续谐振工作模式,可有效地减少次级侧同步整流器的功耗损失。
RT7795M集成驱动器,能直接驱动GaN或MOS,使设计更加简洁。VCC支持11V至63.2V。此外,RT7795M还支持通过控制PFC开关,进一步提升了设计的灵活性和效率,适用于多种功率转换需求,采用WQFN-24L封装。

主控芯片供电电容也是来自军康,规格为50V22μF。

AHB开关管采用英诺赛科INN700TK240B,这是一颗耐压700V的增强型氮化镓开关管,瞬态耐压为800V,导阻为240mΩ,符合JEDEC标准的工业应用需求,内置ESD保护,采用TO252封装。

英诺赛科INN700TK240B资料信息。
充电头网了解到,英诺赛科氮化镓芯片目前已被宁德时代、美的、疆海、三星、OPPO、VIVO、联想、雅迪、LG、华硕、安克、倍思绿联等多家知名品牌和厂商所采用,应用于储能系统,家电,激光雷达,手机及笔记本电脑,快充和适配器等产品中,出货量已突破20亿颗。

谐振电容来自成希电子,规格为0.68μF250V。

变压器特写。

蓝色Y电容特写。

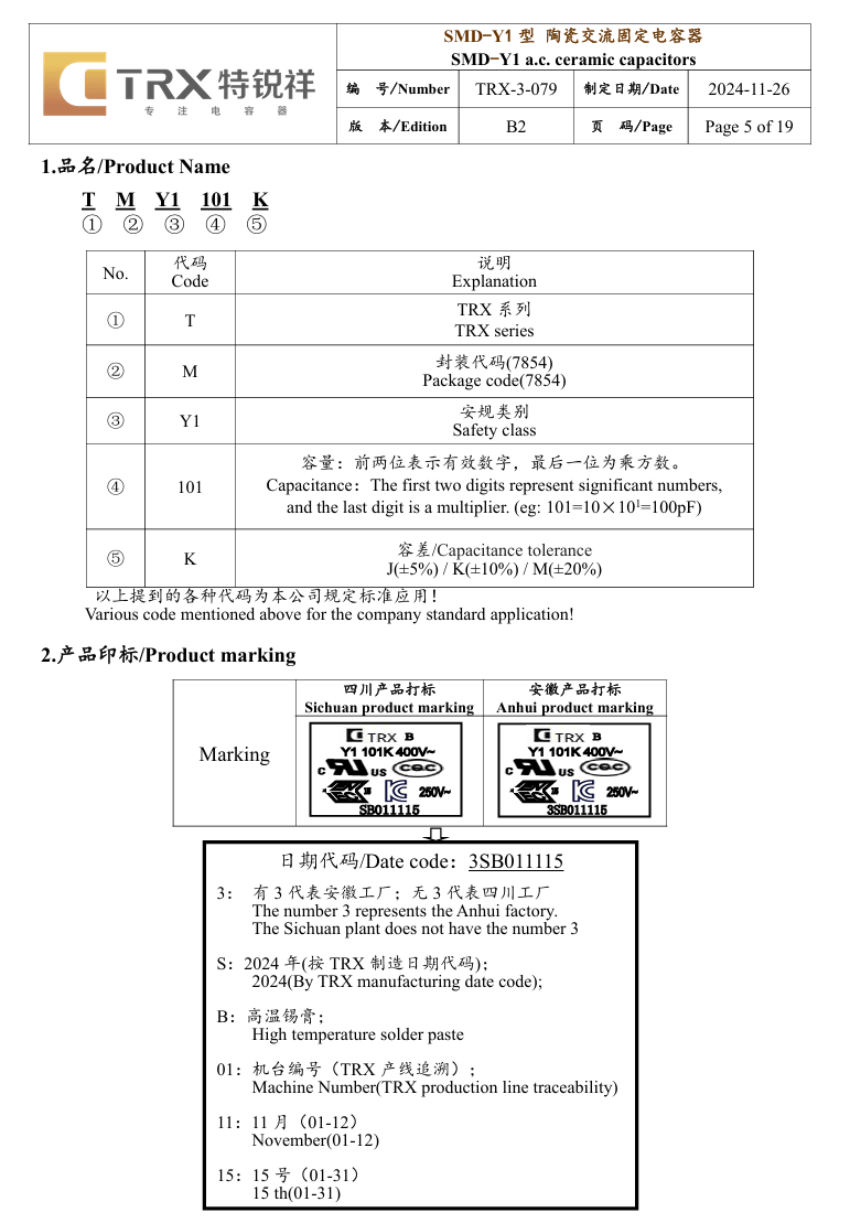
贴片Y电容来自四川特锐祥科技股份有限公司,具有体积小、重量轻等特色,非常适合应用于氮化镓快充这类高密度电源产品中。料号为TMY1221K。

充电头网了解到,特锐祥贴片Y电容除了被倍思高通QC5认证100W氮化镓快充、麦多多100W氮化镓充电器、OPPO 65W超级闪充氮化镓充电器、联想90W氮化镓快充、努比亚65W氮化镓充电器、倍思120W氮化镓+碳化硅PD快充充电器等数十款大功率充电器使用外,也可应用于海陆通、第一卫、贝尔金等品牌20W迷你快充上,性能获得客户一致认可。

亿光EL 1019光耦特写,用于输出电压反馈。

同步整流控制器来自立锜科技,型号RT7220E,支持非对称半桥(AHB)转换,支持CRM/CSM/BM工作模式。RT7220E通过检测MOSFET的漏极电压来控制SR栅极的开关状态。此功能旨在最小化关断死区时间,并通过SR栅极脉冲传递正弦波能量,从而提升整体效率。
RT7220E支持5-48V宽输出电压范围,并内置高压低压差线性稳压器,专门用于在低输出电压时为MOSFET栅极驱动器供电。当RT7220E与非对称半桥控制器RT7795配合使用时,可以启用双脉冲功能,以优化重载/低输出电压条件下的效率,采用SOP-8封装。

同步整流管来自JJWD捷捷微电,型号JMSL1006PG,NMOS管,耐压100V,导阻4.3mΩ,采用PDFN5*6-8L封装。

两颗输出滤波固态电容规格为35V820μF。

滤波电感特写。

输出端小板正面设有指示灯、降压电感以及二次降压输出滤波固态电容等器件。

将电感拆掉,可以看到板子正面还设有同步降压控制器、同步降压开关管、协议芯片、输出VBUS开关管等器件。

背面设有同步降压控制器、同步降压转换器、同步降压开关管、协议芯片以及VBUS开关管等器件。

指示灯特写。

用于USB-C1口的同步降压控制器来自南芯科技,型号SC8002,支持4.6-36V输入电压,输出电压可调,支持5V固定输出和快充应用。芯片支持高精度输出限流,支持双通道独立限流,内置全面完善的保护功能。SC8002采用QFN3*3-20封装,可用于车充,多口充电器,USB HUB等应用。

南芯科技 SC8002 资料信息。

搭配的两颗同步降压开关管来自ALLEPIC禾纳,型号AER4051AP,NMOS管,耐压40V,导阻5.5mΩ,采用PDFN3030封装。

另一颗禾纳AER4051AP同步降压开关管布局在小板另一面。

用于USB-C2口的同步降压控制器也是南芯科技SC8002。

搭配的两颗同步降压开关管也是禾纳AER4051AP。

用于USB-A1口的同步降压控制器也是南芯科技SC8002。

搭配的两颗同步降压开关管也是禾纳AER4051AP。

另一颗禾纳AER4051AP同步降压开关管布局在小板另一面。

三路降压电路的电感均外套热缩管绝缘保护。

二次降压输出滤波固态电容外套绝缘塑料皮,规格为35V220μF。

第二颗规格为35V220μF。

第三颗规格相同。

第四颗特写,规格相同。

第五颗特写,规格也一样。

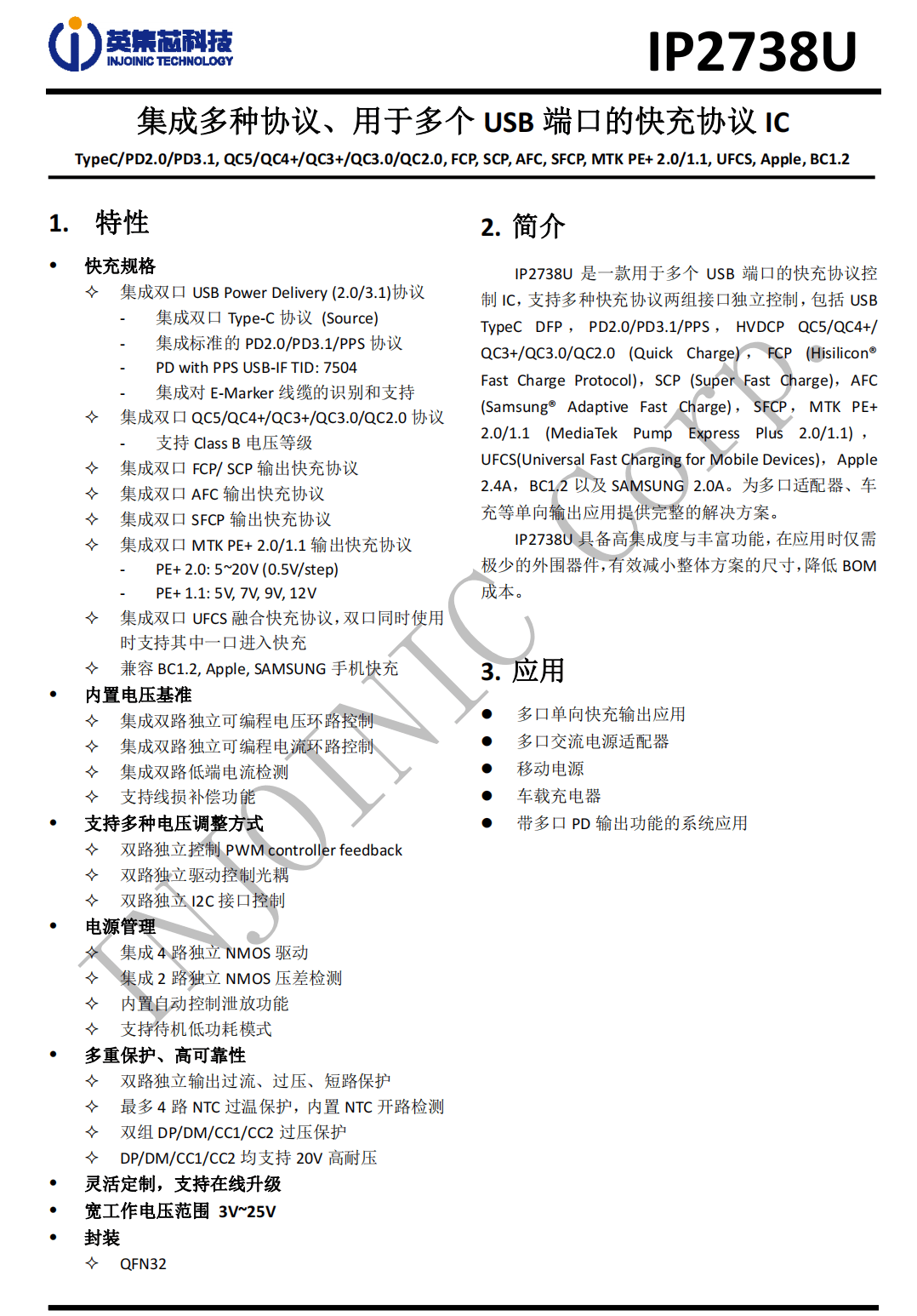
USB-C口协议芯片采用英集芯IP2738U,这是一颗支持多个USB接口的协议芯片,支持双口18-140W快充应用,具备独立的反馈控制,具备独立的USB PD控制,相当于两颗IP2736整合到一颗芯片内部,快充规格与IP2736相同。支持USB PD3.1 28V EPR档位,支持UFCS融合快充,并支持PD3.0/PPS等丰富全面的快充协议,兼容性非常好。
英集芯IP2738U内置四路独立的NMOS驱动,可用于多个接口输出控制,控制多个VBUS开关管进行输出端口切换以及两路电源并联控制,并且支持双路独立的过流、过压以及短路保护,确保使用安全。

英集芯IP2738U资料信息。

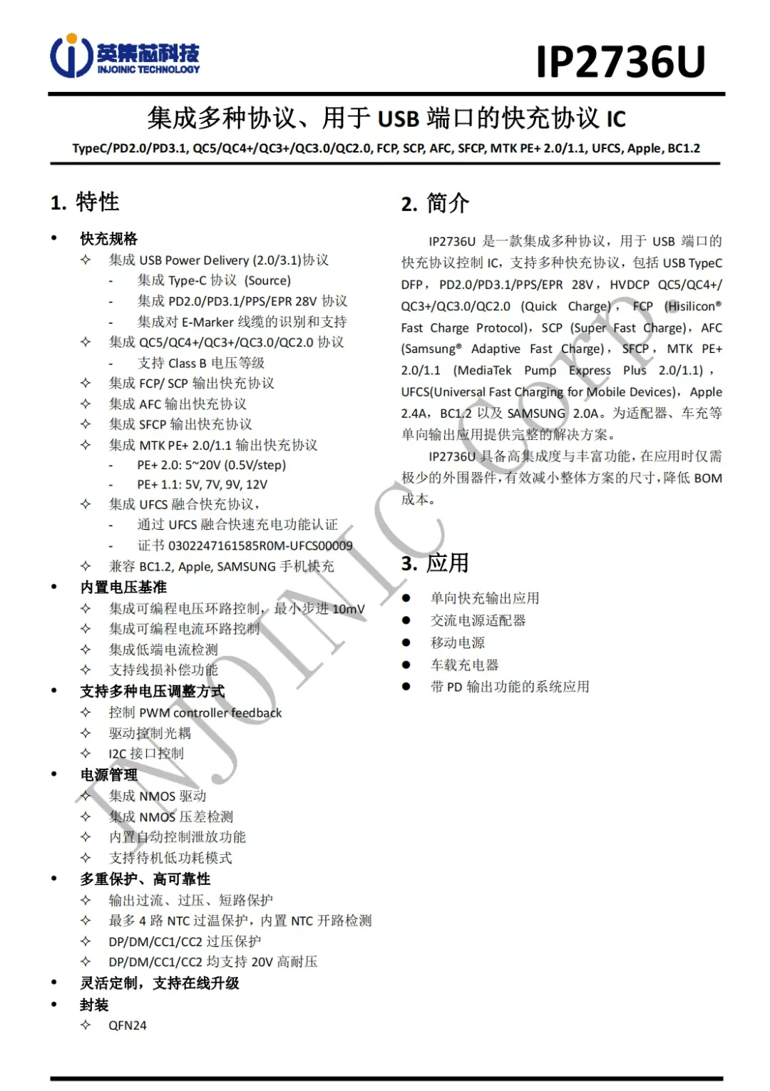
USB-A1口协议芯片采用英集芯IP2736U,这是一款集成多种协议,用于USB端口的快充协议控制IC。IP2736U支持包括USB TypeC DFP、PD2.0/PD3.1/PPS/EPR 28V,HVDCP QC5/4+/3+/3.0/2.0、FCP、SCP、AFC、SFCP、MTK PE+2.0/1.1、UFCS、Apple 2.4A、BC1.2 以及 SAMSUNG 2.0A 多种快充协议,为适配器、车充等单向输出应用提供完整的解决方案。

英集芯 IP2736U 具备高集成度与丰富功能,在应用时仅需极少的外围器件,有效减小整体方案的尺寸,降低 BOM 成本。

USB-C1口输出VBUS开关管来自Kwansemi冠禹,型号KS4309MA,PMOS管,耐压-40V,导阻10mΩ,采用PDFN3333封装。

USB-C2口输出VBUS开关管也是采用冠禹KS4309MA。

USB-A1口输出VBUS开关管特写,丝印Q3008A,采用PDFN3*3封装。

用于USB-A2口的同步降压转换器来自芯潭微,型号NDP14301KC,这是一款高效率、单片式同步降压型DC/DC转换器,采用固定频率的平均电流模式控制架构。该器件能够提供高达3.0A的连续负载电流,并具备优异的线路与负载调节性能。芯片所需外部元件极少,并配备一系列完善的保护功能,以确保稳定可靠的运行。

搭配的降压电感特写,底部设有电木板。

降压输出滤波固态电容规格为6.3V100μF。

丝印6203A稳压芯片来自微盟。

USB-C接口母座特写。

USB-A1接口母座特写。

USB-A2接口母座特写。

全部拆解完毕,来张全家福。

最后附上小米140W桌面充电站的核心器件清单,方便大家查阅。
小米140W 8合1氮化镓桌面充电站,精准地切中了现代用户对桌面供电“一体化、高性能、高颜值”的核心需求。它成功地将一个最大2500W承载能力的AC插座与一个总功率140W的多口氮化镓快充模块相结合,实现了从大家电到小电子设备的全场景供电覆盖。
外观上,精致的工艺处理让它摆脱了传统排插的“工模”感,更像一件消费电子产品,有效提升了桌面美感。功能上,2C2A的接口配置,特别是对小米120W澎湃秒充、PD3.1 140W等顶级公有/私有协议的支持,使其既能作为米系用户的“官方快充基站”,也能成为任何品牌笔记本和手机用户的高效充电选择。独立的小电流模式,则体现了对用户多样化设备充电细节的考量。
通过拆解可以看到,其内部结构清晰,AC模块采用可靠的一体铜带,快充模块则采用了高集成的主动式PFC(立锜RT7333)+AHB高效架构(立锜RT7795M+英诺赛科氮化镓开关管),并由立锜RT7220E进行同步整流。
二次降压部分采用南芯SC8002控制器搭配禾纳MOS管实现多路独立高效率降压,协议识别则由英集芯IP2738U/IP2736U完成。整个PCBA模块覆盖大面积金属散热板和导热垫,确保了高功率密度下的稳定运行。
总的来说,小米140W桌面充电站是一款设计成熟、用料扎实的集成化产品。它不仅仅是一个插座或充电器,更是一个能够显著优化桌面使用体验、集安全、美观、强大性能于一身的智能供电终端。对于追求桌面整洁、且拥有多设备快充需求的用户而言,是一个极具吸引力的优质选择。