1月23日,上海市民政部门发布消息称,根据民政部、财政部的统一部署,在2026年1月到12月期间,向上海市中度以上失能老年人发放养老服务消费补贴。
具体而言,补贴对象为经老年人能力评估认定为中度、重度或完全失能的老年人。正在享受特困人员供养救助待遇、经济困难失能老年人集中照护服务补助、居家和社区基本养老服务提升行动项目服务的老年人,不纳入本补贴范围。值得一提的是,养老服务消费补贴是以“居住地”作为发放条件的。
补贴将通过“民政通”(App或微信小程序)以电子消费券形式按自然月向中度以上失能老年人发放,不得支取、不得套现。
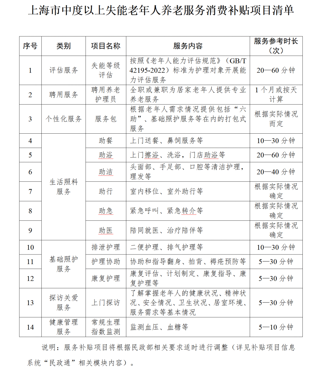
补贴项目方面,补贴可用于包括居家、社区、机构养老服务。居家、社区养老服务主要包括助餐、助浴、助洁、助行、助急、助医服务,以及康复护理、日间托养等服务;机构养老服务包括长期服务(入住机构时间在30天以上)和短期服务(即“喘息服务”,入住机构时间在30天以内)等。

补贴标准方面,根据服务类型,按比例抵扣老年人自付金额,并设定月度最高限额。居家上门养老服务按自付金额50%抵扣,每月累计不超过800元;社区养老服务、机构养老服务(含床位费、护理费、伙食费)按自付金额40%抵扣,每月累计不超过800元。此外,享受补贴者不再区分失能等级,不得折现,仅可通过“民政通”购买养老服务。抵扣比例、额度将按国家部委要求动态调整。
具体怎么申领?
一起来看看操作指南
▽
注册并登录App
打开“民政通”App或小程序完成注册,成功登录后,进入主页。


找到养老消费券领取入口
在App主页面上,找到并点击“养老消费券领取”。

查找附近评估机构
进入消费券领取页面后,点击“查看附近评估机构”,在页面顶部的搜索栏中输入您所在的具体地区名称。


选择评估机构并申请
系统会显示您所在区域附近的评估机构列表供您选择,点击相应评估机构的“服务申请”按钮,选择评估方式,预约时间,点击提交。当您被评估为中度以上能力等级后,重复步骤二可领取消费券。


代老年人办理操作
点击“服务申请”后, 如果页面弹出一个要求添加老年人信息的对话框,点击对话框中的“前往”按钮,进入“个人中心”页面。

完成信息填写可领取消费券
按要求准确填写“我的信息”“代办信息”,完成信息填写并提交后,点击“切换人员”进行切换。点击“立即领取”即可领取消费券。





如果您对操作方法还有疑惑,也可前往“民政通-养老服务消费补贴项目”,观看具体操作指引视频。

什么是“养老服务消费补贴”?
怎么补?补多少?
▽
问:“养老服务消费补贴”是给老人发钱吗?
答:“养老服务消费补贴”是指由政府发放的电子消费券,和其他消费券一样,都不能取现;对象是“中度以上的失能老人”,可以用这个电子消费券抵扣需要支付的部分养老服务费用,不能用于购买实物商品。
问:“养老服务消费补贴”是通过什么渠道发放的?
答:这项补贴是通过“民政通”App或小程序按月发放。
问:到底哪些老年人能申请这项补贴?
答:所有年满60周岁的中国籍内地居民,经过能力评估,属于“中度失能、重度失能或完全失能”的,都能申请。但是,如果老人正在享受特困供养等特定救助待遇,就不能再被纳入这次补贴的范围。
问:家中老人户籍在外省市,但一直居住在上海,能申请吗?
答:可以的。“养老服务消费补贴”是以“居住地”作为发放条件的。如,老人户籍在江苏,但一直居住在上海,可以在上海这个长期居住地申请,享受上海的养老服务消费补贴。
问:达到“中度以上失能”是申领“养老服务消费补贴”的条件,有具体标准吗?比如,家中老人平时走路得拄拐杖,吃饭需要人帮忙盛,洗澡也得有人看着,算不算中度失能?
答:老人的身体状况是否属于失能,失能到了什么程度,都需要由专门的机构按照国家标准(《老年人能力评估规范》)进行评估。评估结果分为五个等级:“能力完好、轻度失能、中度失能、重度失能、完全失能”。如果老人没有接受过评估,建议老人或者你们家人通过“民政通”小程序自评,自评达到中度及以上失能等级的,再申请由专业评估机构评估。
需要提醒的是,2024年7月1日至2025年12月31日期间,在上海做过“老年照护统一需求评估”且达到“3级”及以上的,不必再做评估了,系统会自动为他转换成“中度及以上失能”的等级,并上传到“民政通”系统。
问:评估需要自己出钱吗?
答:老年人能力评估是要收费的。但是,被评估为“中度、重度或完全失能”且符合补贴申请条件的老人,评估费用可以减免——如评估费低于100元,免费;如超过100元,超出部分由自己承担;如评估结果是“轻度失能或能力完好”,则所有费用均自理。
问:家中老人不会用智能手机,家人可以代办吗?
答:需要用手机下载“民政通”App或微信小程序,在“养老服务消费补贴”板块进行线上申请。老人的子女亲属、养老机构工作人员或社区工作人员都可以全程帮忙代办。
问:“养老服务消费补贴”能用于哪些服务呢?如果老人不想去养老院,只想请人上门服务可以使用吗?
答:“养老服务消费补贴”可以使用在以下四大类服务上:一是在养老机构接受长期住养服务的费用,这个“长期住养”的标准是30天及以上;二是入住养老机构接受“短期喘息服务”的费用,也就是指入住养老机构不足30天的短期服务费用;三是老人接受“居家上门养老服务”的费用,包括助餐、助浴、助洁、助行、助医、康复护理等服务;四是老人在社区接受“日间托养生活照料服务”的费用。这里,“居家上门养老服务”的费用和“日间托养服务”的费用,要以“居家社区养老服务补贴项目清单”为准。
特别提醒下大家,“中度以上失能”老人,每个自然月可以从以上四大类服务中选择一项,接受服务,当月不可更换。但次月,就可切换选择其他类型服务。换而言之,每个自然月都只能“四选一”。
问:“养老服务消费补贴”每个月能补多少?要是老人已经在享受长护险服务,可以一起使用吗?
答:“养老服务消费补贴”每个月能补多少,要看老人选择了什么服务类型。不同的服务,补贴的比例和上限也都不同。比如,“居家上门服务”的补贴比例是自付金额的50%,每月最高可补贴800元;“社区或机构养老服务”(如日间照料、入住养老院等),补贴比例是自付金额的40%,每月最高补贴800元。
如果老人已经享受了医保部门的长护险服务,也是可以用这个消费补贴支付长护险服务中个人自付的一部分,但前提是所选择的长护险定点服务机构也已经被纳入此次“养老服务消费补贴”服务机构范畴。
问:要是这个月的消费券没用完,能攒到下个月一起用吗?
答:不能。消费券当月有效,不能累积到下个月,也不能兑换成现金。
问:通过什么渠道能了解到服务机构的信息?“养老服务消费补贴”可以跨区使用吗?
答:可以通过“民政通”App或小程序查询到所有已签约的养老机构、社区养老服务机构和第三方专业评估机构信息。选择这些名单内的机构,就能正常使用“养老服务消费补贴”的电子消费券。“消费券”在上海全市范围内通用,不受行政区划的限制。
问:“养老服务消费补贴”政策会持续实施多久?
答:这次补贴项目在全国范围内的实施期限为12个自然月,从2026年1月到2026年12月。
重要提示 “民政通”不会以任何形式向您索要验证码、密码或银行卡号。请务必保护个人信息安全,切勿向陌生人透露敏感信息或转账,谨防诈骗。如有任何疑问,可电话咨询各区民政部门。

转给你身边需要的人