国家医保局:2026年推动所有省份开通职工医保个人账户跨省共济
创始人
2026-02-11 09:40:45
0

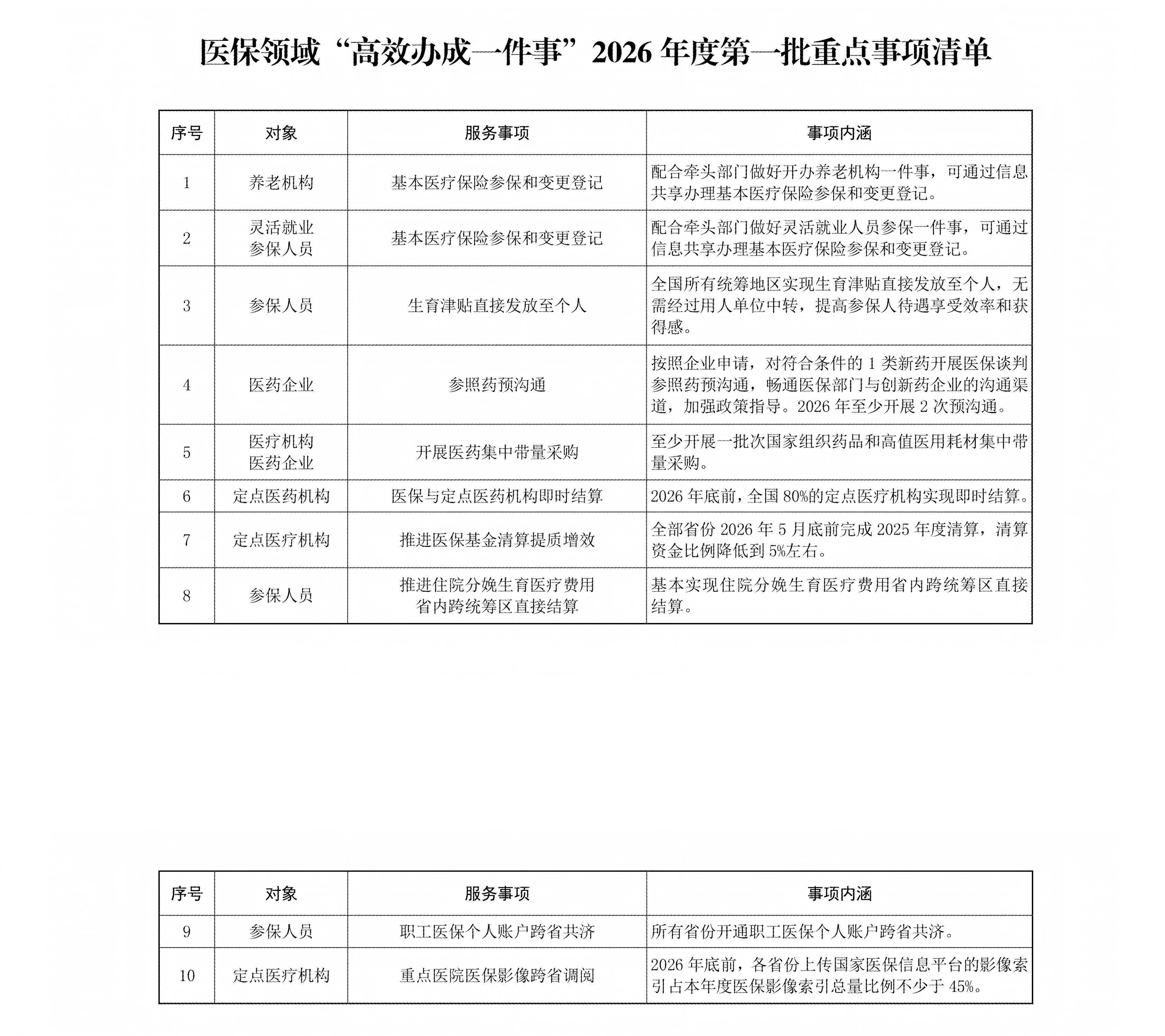
国家医保局2月10日发布医保领域“高效办成一件事”2026年度第一批重点事项清单,其中明确,所有省份开通职工医保个人账户跨省共济。清单明确,2026年底前,全国80%的定点医疗机构实现即时结算;至少开展一批次国家组织药品和高值医用耗材集中带量采购;基本实现住院分娩生育医疗费用省内跨统筹区直接结算。

相关内容

厂房装修公司哪家口碑好?深...
在商业空间装修领域,厂房与办公室的设计施工不仅关乎企业形象,更直接...
2026-02-11 10:56:43
阐释有名的室内装修设计公司...
在北京的室内装修设计行业中,想要找到一家有名、资质齐全且靠谱的企业...
2026-02-11 10:56:17
说明别墅装修公司,有经验又...
在选择别墅装修服务公司时,靠谱且有经验是众多业主首要考虑的因素。别...
2026-02-11 10:55:47
UI设计师主要是做什么的呢...
大家好!今天咱们来聊聊UI设计师这个职业。你可能经常听到这个词,特...
2026-02-11 10:55:35
UI设计师:小白如何轻松入...
嘿,你是不是也常听人提起UI设计师这个职业,感觉它既酷炫又神秘,但...
2026-02-11 10:55:26
女生做ui设计师有多累?聊...
你是不是也听说过UI设计这个行业,觉得它光鲜亮丽,每天就是画画图、...
2026-02-11 10:55:12
UI设计师就业前景怎么样?...
嘿,朋友们!今天咱们来聊聊一个超热门的话题:UI设计师就业前景怎么...
2026-02-11 10:54:57
ui设计师证书怎么考?看完...
嘿,如果你对UI设计感兴趣,或者正在想转行做设计师,那你可能听说过...
2026-02-11 10:54:44
UX设计师是做什么的?一篇...
你是不是经常听到“UX设计师”这个词,但一直没搞明白他们到底是干啥...
2026-02-11 10:54:25

热门资讯

阐释有名的室内装修设计公司,口... 在北京的室内装修设计行业中,想要找到一家有名、资质齐全且靠谱的企业并非易事。而北京佳时特装饰工程有限...
UI设计师:小白如何轻松入门,... 嘿,你是不是也常听人提起UI设计师这个职业,感觉它既酷炫又神秘,但又觉得离自己好远?别担心,今天我就...
ui设计师证书怎么考?看完这篇... 嘿,如果你对UI设计感兴趣,或者正在想转行做设计师,那你可能听说过“ui设计师证书”这回事儿。是不是...
2025西安商铺绿城锦庐|效果... 西安「绿城锦庐」 服务热线:029-68866626(咨询中心) 项目地址:029-68866626...
【西安商铺】中南君启第四期公寓... 西安「中南君启公寓」 服务热线:029-81777782(咨询中心) 项目地址:029-817777...
四十余载的坚守与突破 立中集团... 本报记者 张晓玉 寒意浸骨的冬日,立中四通轻合金集团股份有限公司(以下简称“立中集团”)的生产基地内...
又要涨价!周大福春节后将调价,... 红星资本局2月10日消息,有市场消息称,周大福即将对黄金产品进行调价,部分产品价格上涨。 红星资本局...
大模型第一股,一度涨超21% 【导读】港股三大指数集体收涨!AI应用股大爆发,“全球大模型第一股”一度大涨超21% 中国基金报记者...
重新归零!曼联还是无缘5连胜 ... 北京时间2月11日消息,2025-26赛季英超第26轮,曼联客场1-1绝平西汉姆联,卡里克遭遇回归老...