来源:科普中国、新华网微信
厨房纸,已经成了很多人厨房里的标配。平常擦水擦油,它比一般的抽纸都要好用,有些人也会在煎肉之前,用厨房纸擦掉表面的水分,避免煎的时候油花四溅……不过,在这么顺手的使用过程中,你有没有想过,厨房纸可以用来直接接触食物吗?
答案是:还真不一定。
1
厨房用纸可以用来
包装食物吗?

这个标准主要考虑的是厨房纸巾的擦拭用途,比如,它里面对厨房纸巾的吸水、吸油性能做出了明确的规定,并且对于纸张的抗张力(可以理解为抗拉程度)等做出了要求,使得厨房纸满足吸水、吸油快,同时又结实耐用。
虽然标准里面对厨房纸的重金属含量,微生物指标也做出了一些要求,但是这个要求和直接接触食品的纸张要求是不一样的(甲醛等一些化学物质,厨房纸没有要求)。


如果纸张被用来直接接触食品,它需要符合《食品安全国家标准 食品接触用纸和纸板材料及制品》(GB 4806.8-2022)。


《食品安全国家标准 食品接触用纸和纸板材料及制品》中的相关规定。
那怎么知道我们家里的厨房纸,能不能直接接触食物呢?有两个判断方法——
首先可以直接看执行标准。如果执行标准里带有GB4806.8-2022字样,就说明它是符合食品接触用纸标准的,可以放心用它来包装食物或者给食物吸水。当然了,有些早期购买的产品上可能写的是GB4806.8-2016,它是食品接触用纸之前的标准,如果执行的是这个标准也是安全的,可以用来包装食物。
但很多商家并不会在执行标准里单独把GB4806.8编号列出来,在宣传的时候也会说自己的纸是“食品级材料”,可以用来包装食物,碰到这样的情况,可以使用第二种方法,看商品介绍页面上有没有第三方机构提供的“可接触食品用检测报告”,或者是认证证书。
这些检测机构在检测的时候依据的也是前面提到的《食品安全国家标准 食品接触用纸和纸板材料及制品》。

图片截取自网店页面
拥有这些检测报告和认证的商品也是可以放心接触食物的。
唯一需要注意的是,很多网店页面上的认证证书并不清晰,就像一大团马赛克。如果不放心,可以找商家索要清晰的图片,以确认证书上的检测产品名称和对应的商品是否匹配。
如果既没有相关检测报告,也没有执行GB4806.8标准,这样的厨房纸最好就不要用来包装食物了。
2
其他类型的纸
可以用来包装食物吗?

既然不是所有的厨房纸都能直接接触食物。那其他的纸呢?比如,小伙伴在分享食物的时候,经常会用抽纸包裹食物或者垫在桌子上,纸巾可以直接接触食物吗?
和厨房纸类似,抽纸能不能用来包装食物,也要看它们是否满足《食品安全国家标准 食品接触用纸和纸板材料及制品》这项标准,在这里就不做赘述了。
而既然提到了抽纸,我们再说一个比较有意思的小知识。
虽然在生活中我们直接把能一张张抽出来用的纸都叫抽纸,但抽纸和抽纸之间可能是不一样的——
3
抽取式卫生纸
抽取式纸巾
抽取式厨房纸
它们真的不一样
卫生纸
提到卫生纸这个字眼,很多人的第一反应是卷纸。确实,生活中常见的卷纸属于卫生纸,但除了卷纸,卫生纸还包括其他类型。
卫生纸有很多种包装形式。
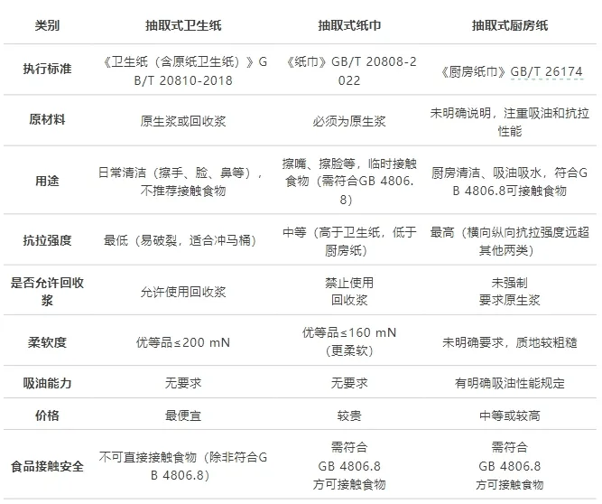
比如公共卫生间里常见的盘式卫生纸,还有平切卫生纸和一些抽取卫生纸,也就是抽纸,也属于卫生纸。生产卫生纸时候执行的标准是《卫生纸(含原纸卫生纸)》GB/T20810-2018。

相比于纸巾和厨房用纸,卫生纸的抗张指数(可以简单理解成抗拉扯强度)是最弱的。所以它们即便丢进马桶里也很容易被冲走,但擦嘴、擦鼻子以及擦屁股的时候,它们也相对容易破裂。所以相比于纸巾,卫生纸的价格也更便宜一些。
值得一提的是,卫生纸的原材料既可以是木材、草、竹子之类植物的原生浆,也可以是回用浆,也就是我们常说的回收纸浆。而相比之下,用回收纸浆制作的卫生纸,它的质量是比原生浆制作的卫生纸更低一些的。
卫生纸的原材料。
比如,在《卫生纸(含原纸卫生纸)》标准里,用原生纸浆做的纸分为三个等级,优等品、一等品和合格品(优等品的质量最好,一等品其次,合格品排最后)。即便是用原生纸浆制作的合格品,它的品质也是比回收纸浆制作的卫生纸要高。
所以,如果用卫生纸擦嘴擦脸,最好看一看原材料,不要选用“回用浆”制作的纸。
纸巾
抽纸里面的纸巾既可能是前面提的卫生纸,也有可能是纸巾。

我们常说的面巾纸、餐巾纸都属于纸巾。
纸巾和卫生纸的差别绝不只是改了个名字这么简单,生产纸巾需要执行的标准和卫生纸是不一样的,它执行的是《纸巾》(GB/T20808-2022)。
前面提到,制作卫生纸的材料可以是原生浆,也可以是回收浆,但纸巾的制作材料必须是原生浆,不能用回收浆。
另外,按照标准面巾纸的纸张柔软程度也比卫生纸要高。
比如同样是优等品,卫生纸的柔软度要求是不超过200mN(这个数值越小越好),而多层纸巾的柔软度要求是不超过160mN。虽然柔软,但纸巾在抗拉强度上是比卫生纸要高的。

此外,卫生纸和纸巾的微生物指标也不同,纸巾的细菌菌落数不能超过200CFU/g,而卫生纸的标准是不能超过600CFU/g(这个指标越小越好)。
所以,可以简单理解成,同等级的纸巾和卫生纸,纸巾的质量更高一些,当然价格一般也更贵一些。
那怎么知道手里的抽纸到底是纸巾还是卫生纸呢?
方法也很简单,可以直接看执行标准,如果执行的是GB/T20808标准,那就是面巾纸。如果执行标准是GB/T20810,那就是卫生纸。执行标准是GB/T20808的抽纸,属于纸巾。

图片为科普中国作者自行拍摄
厨房纸
厨房纸和纸巾、卫生纸非常容易区分,毕竟厨房纸特殊的用途让它从外观和手感上就和一般的纸很不一样。
比如,光是抗拉强度这一条上,厨房纸的横向和纵向抗拉强度都远远高于卫生纸和面巾纸的要求。而且在厨房纸的标准里,也对厨房纸的吸油能力做出了规定,卫生纸和面巾纸完全不涉及吸油方面的规定,所以生活中不太可能把它和卫生纸、纸巾弄混。

不过嘛,相比偶尔用卫生纸或者纸巾垫一下食物,用刚刚刷完手机的手去拿食物直接放进嘴里,可是要脏多了。
监制:卢刚 | 责编:陈改 | 校对:张慧