1月7日,教育博主“一五老师”向记者表示,他已将一份长达19页的图书“错误汇总文档”通过邮件发送给人民文学出版社,要求对方对其出版的《经典常谈》一书进行核查。
他指出,尽管出版社此前发布了《致歉信》,但信中并未回应最关键的问题——该书存在的多处“硬伤性”错误。
据一五老师介绍,他在人民文学出版社2022年8月第1版、2023年1月第8次印刷的《经典常谈》中,共发现至少49处错误。该书字数为9.2万字,差错率已超过国家《图书质量管理规定》中万分之一的标准。“出版社应当先验证这些错误是否属实,如果确认不合格,就应按照国家规定尽快召回并下架,而不是任由问题图书在市场上继续销售。”一五老师强调。
此前报道
此前在1月5日晚,一五老师曾通过视频和推文指出该书存在大量错误,引发广泛关注。
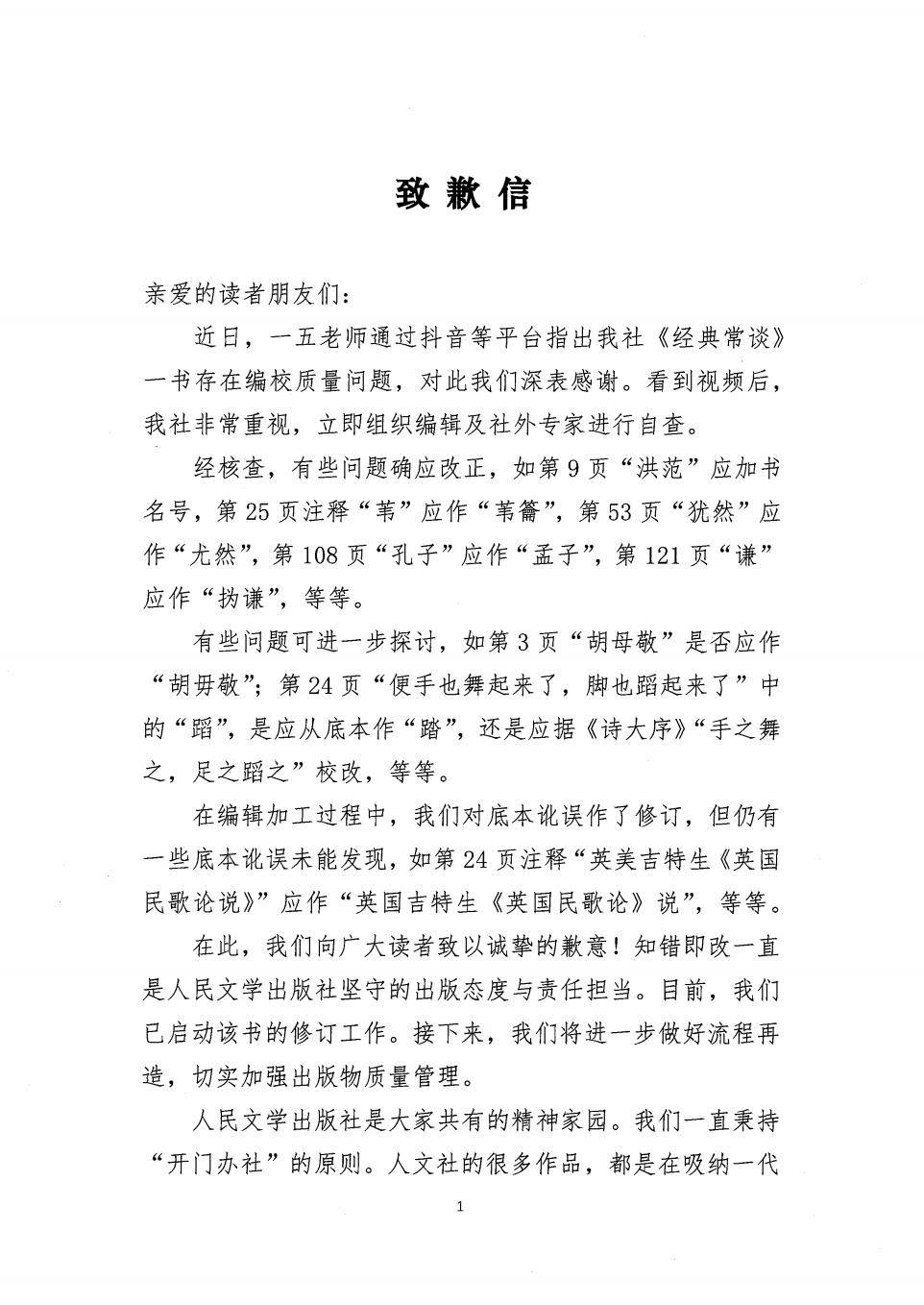
1月6日晚,人民文学出版社通过官方渠道发布《道歉信》,表示已立即组织社内外专家开展自查,并向读者致歉。
信中称:“知错即改一直是人民文学出版社坚守的出版态度与责任担当。”同时出版社提到,已于2025年12月成立读友会,设立专用邮箱(rwduyouhui@rw-cn.com)收集读者意见,并承诺在7个工作日内予以回复。


记者尝试联系人民文学出版社进一步了解情况,截至发稿前电话尚未接通。
《经典常谈》包括说文解字、周易、尚书、诗经、三礼、春秋三传、四书、战国策、史记汉书、诸子、辞赋、诗、文等十三篇,系统地介绍了中国古代文学的发展与历史脉络,是中国传统文化的启蒙作品。
人民文学出版社于2022年8月推出新版《经典常谈》,仅在2023年1月这一个月,就发行了130多万册。版本上,人文社推出的《经典常谈》以文光书店1946年刊本为底本,全文无删减,最大限度保留作品原貌和时代特色。
人民文学出版社介绍,朱自清《经典常谈》的写作时间在1938到1942年间,于1942年出版。当时朱自清在昆明西南联合大学任教。它的写作,是由当时负责统筹中小学国文教科书编写工作的杨振声建议的。编写这类普及传统经典知识的书籍,其思想来源应该是胡适于1923年发起的“整理国故”运动。
来源:齐鲁晚报·齐鲁壹点