
报告导读:
地漏,是连接排水管道系统与室内地面的重要器具,它排除的是地面水、水渍、固体物、纤维物多,毛发,易沉积物等,具有防臭气、防堵塞、防蟑螂、防病毒、防返水、防干涸等功能。在住宅装修与建筑排水系统中,地漏虽是一个看似不起眼的部件,却扮演着至关重要的角色。它不仅承担着排水的基本功能,还关乎室内空气质量、居住环境的卫生与舒适度。随着城市化进程的加快,新建住宅和商业建筑不断涌现,为地漏市场提供了广阔的需求空间。同时,旧房改造项目的推进,也促使地漏产品的更新换代需求持续增加。此外,随着消费者对生活品质要求的不断提高,传统地漏产品已难以满足市场对防臭、防堵、智能控制等多元化功能的需求,这进一步推动了地漏行业向高品质、智能化方向发展,市场规模得以不断扩大。数据显示,2020年中国地漏行业市场规模达到60亿元,到了2024年行业市场规模达到130亿元。
基于此,依托智研咨询旗下地漏行业研究团队深厚的市场洞察力,并结合多年调研数据与一线实战需求,智研咨询推出《2026-2032年中国地漏行业市场研究分析及产业前景研判报告》。本报告立足地漏新视角,聚焦行业核心议题——变化趋势(怎么变)、用户需求(要什么)、投放选择(投向哪)、运营方法(如何投)及实践案例(看一看),期待携手行业伙伴,共谋行业发展新格局、新机遇,推动地漏行业发展。
观点抢先知:
相关概述:地漏,是连接排水管道系统与室内地面的重要器具,它排除的是地面水、水渍、固体物、纤维物多,毛发,易沉积物等,具有防臭气、防堵塞、防蟑螂、防病毒、防返水、防干涸等功能。目前,地漏一般安装在卫生间、厨房、阳台等角落位置。
产业链:地漏行业上游原材料主要包括不锈钢、铜合金、ABS塑料、PVC及硅胶等;中游是指地漏的生产制造;下游销售渠道分为线上(电商平台)和线下(建材市场、家居卖场),通过这些渠道最终将产品销往住宅、商业建筑及公共设施等领域。
产业链下游:地漏产品的销售渠道主要包括线上电商平台和线下实体店。其中线上电商平台具有便捷性、价格透明等优势,消费者可以随时随地浏览和比较不同品牌、不同型号的地漏产品,并享受送货上门的服务。近年来,随着互联网的普及以及城乡居民收入提高,我国电子商务销售额呈现上升趋势,从2019年的33.87万亿元增长至2024年的46.41万亿元。随着电子商务的快速发展,线上销售渠道的地漏市场份额逐年上升,成为推动地漏市场增长的重要力量。许多地漏企业纷纷加大在电商平台的投入,开设官方旗舰店,通过优化产品展示、提供优质的售后服务等方式,吸引线上消费者。
市场规模:随着城市化进程的加快,新建住宅和商业建筑不断涌现,为地漏市场提供了广阔的需求空间。同时,旧房改造项目的推进,也促使地漏产品的更新换代需求持续增加。此外,随着消费者对生活品质要求的不断提高,传统地漏产品已难以满足市场对防臭、防堵、智能控制等多元化功能的需求,这进一步推动了地漏行业向高品质、智能化方向发展,市场规模得以不断扩大。数据显示,2020年中国地漏行业市场规模达到60亿元,到了2024年行业市场规模达到130亿元。
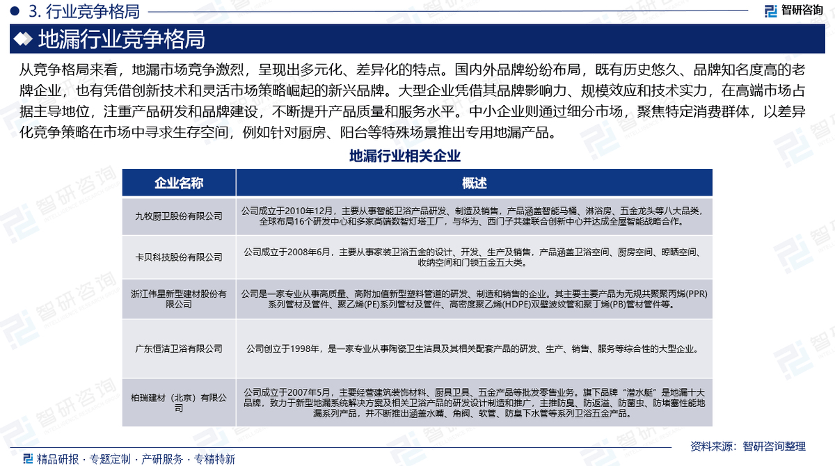
企业格局:从竞争格局来看,地漏市场竞争激烈,呈现出多元化、差异化的特点。国内外品牌纷纷布局,既有历史悠久、品牌知名度高的老牌企业,也有凭借创新技术和灵活市场策略崛起的新兴品牌。大型企业凭借其品牌影响力、规模效应和技术实力,在高端市场占据主导地位,注重产品研发和品牌建设,不断提升产品质量和服务水平。中小企业则通过细分市场,聚焦特定消费群体,以差异化竞争策略在市场中寻求生存空间,例如针对厨房、阳台等特殊场景推出专用地漏产品。
市场趋势:(1)智能地漏将成为未来市场的主流产品,具备远程控制、自动清洁、水质监测、故障预警等功能。(2)在全球环保意识日益增强的背景下,绿色环保已成为地漏行业发展的重要趋势。(3)随着消费者对家居装修个性化需求的日益增长,地漏产品的个性化定制服务将成为行业发展的新方向。
报告相关内容节选:



数据来源与处理说明:
《2026-2032年中国地漏行业市场研究分析及产业前景研判报告》基于最新、最全的中国产业链数据,融合权威官方统计、深度企业调研、资本市场洞察及全球信息,通过严格的智能处理和独家算法验证,确保分析结论高度可靠、透明且可追溯。

智研咨询专注产业咨询十五年,是中国产业咨询领域专业服务机构。公司以“用信息驱动产业发展,为企业投资决策赋能”为品牌理念。为企业提供专业的产业咨询服务,主要服务包含精品行研报告、专项定制、月度专题、市场地位证明、专精特新申报、可研报告、商业计划书、产业规划等。提供周报/月报/季报/年报等定期报告和定制数据,内容涵盖政策监测、企业动态、行业数据、企业排行、产品价格变化、投融资概览、市场机遇及风险分析等。
