转自:前瞻产业研究院
以下数据及分析来自于前瞻产业研究院涂料研究小组发布的《中国涂料行业发展前景预测与投资战略规划分析报告》
行业主要上市公司:三棵树(603737)、北新建材(000786)、亚士创能(603378)、松井股份(688157)等
本文核心数据:营业收入;营业利润;产品产量;毛利率
中国涂料市场:三棵树业务收入较高
三棵树和北新建材是中国本土领先涂料厂商。从业务收入来看,2025年1-6月三棵树涂料业务收入约33.69亿元,高于北新建材;从毛利率来看,三棵树略高于北新建材,分别为32.81%和29.53%;从产品布局来看,两家头部厂商涂料产品覆盖面均较广。

三棵树:本土头部涂料厂商
三棵树创立于2002年,始终关注人类美好生活和家居健康,致力于在工程领域打造内外墙涂料、防水、保温、工业涂料、地坪、家居新材料、基辅材、施工服务为一体的绿色建材一站式集成系统,在零售领域打造乳胶漆、艺术漆、美丽乡村、胶黏剂、基辅材、防水涂料、小森板“七位一体”产品和马上住服务的美好生活解决方案。

业务结构:墙面涂料收入占比超58%
分产品来看,2025年1-6月,公司墙面涂料-家装墙面漆实现营业收入17.95亿元,占公司营业收入的比重为31%;基材与辅材实现营业收入17.32亿元,占公司营业收入的比重为30%;墙面涂料-工程墙面漆实现营业收入15.74亿元,占公司营业收入的比重为27%;防水卷材实现营业收入4.6亿元,占公司营业收入的比重为8%。

注:统计时间为2025年1-6月,下同。
区域分布:华东地区收入占比约46%
2025年1-6月,公司华东地区实现收入25.88亿元,占总营业额比重达46%;华中地区实现收入7.69亿元,占总营业额比重达14%;华南、西南和华北地区收入占比分别为13%、12%和10%。

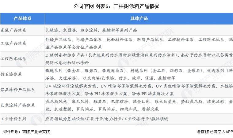
产品布局:七大产品体系
公司的涂料产品具体分为家装、工程、工程防水、美好家园、家具涂料以及艺术涂料等七大产品体系:

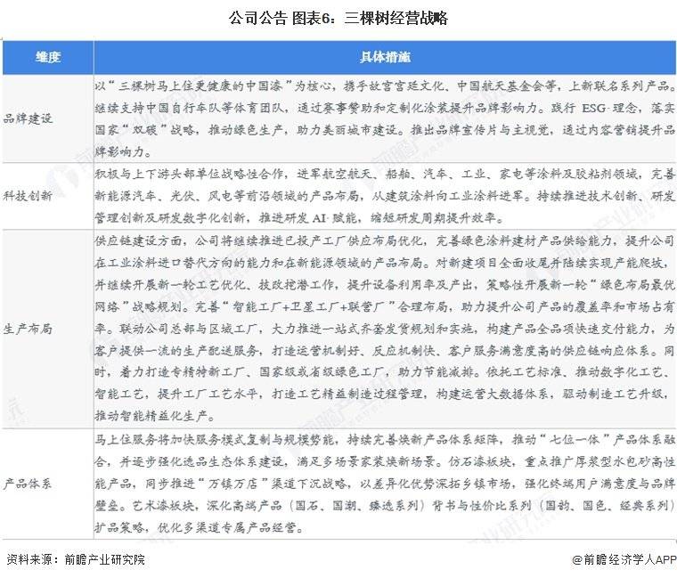
公司发展战略规划
未来,公司在品牌建设、科技创新、生产布局、产品体系等维度的经营规划如下:

更多本行业研究分析详见前瞻产业研究院《中国涂料行业发展前景预测与投资战略规划分析报告》
同时前瞻产业研究院还提供产业新赛道研究、投资可行性研究、产业规划、园区规划、产业招商、产业图谱、产业大数据、智慧招商系统、行业地位证明、IPO咨询/募投可研、专精特新小巨人申报、十五五规划等解决方案。如需转载引用本篇文章内容,请注明资料来源(前瞻产业研究院)。