1月28日,现货黄金再创新高, 首次突破5200美元/盎司。截至10时40分,已站上5223.590美元/盎司,COMEX黄金,报 5210.7美元/盎司。

国际金价的飙升迅速传导至国内市场, 国内部分主流金饰品牌报价刷新1600元/克,周生生官网发布数据显示,足金饰品报1614元/克,较1月27日1577元/克涨37元/克 。 老凤祥报价1620元/克,老庙黄金报价1612元/克。

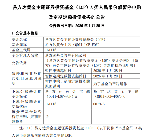
黄金、白银基金宣布:今起暂停申购
1月27日晚间,易方达黄金主题LOF发布公告称, 易方达基金决定自1月28日起暂停本基金A类份额的申购及定期定额投资业务,赎回业务照常办理。本基金A类份额恢复办理申购、定期定额投资业务的时间将另行公告。

1月27日晚间,国投瑞银基金在官方微信公众号就发布了《关于国投瑞银白银LOF暂停申购业务的说明》。国投瑞银基金表示,为保护基金份额持有人利益,维护基金平稳运作, 决定自1月28日起暂停国投瑞银白银期货证券投资基金(LOF)A类基金份额(以下简称国投白银LOF)的申购业务(含定期定额投资)。

避险资金推动金价创新高
黄金的避险属性突出,风险始终是推升金价的关键因素。博时基金基金经理王祥认为,1月19日至1月23日,国际宏观事件层出不穷,达沃斯论坛上美国高调发表关税威吓,中东地缘政治紧张局势升温与欧美债券被广泛抛售等系列事件轮番影响市场情绪,推动市场避险资金继续向黄金涌入。
为什么市场风险加大时黄金格外受追捧?这与黄金的功能属性与当前金融市场的局势密切相关。王祥表示, 在全球经济和政治环境不确定性上升的时期,黄金避险和分散投资的功能使其成为战略投资组合的优势品种。特别是权益市场估值已高,数字货币领域波动率与价格已趋于下行,黄金在当前状况下的吸引力有望再提升。
除了风险预警拉升了对黄金的避险预期外,黄金ETF(交易型开放式指数基金)的强劲流入也是金价的重要支撑。

来源:千图网
此外, 美元信用体系面临重构、美国债务高企等因素动摇了美元信用根基,使得黄金作为“非主权资产”的避风港价值凸显。前海开源基金首席经济学家杨德龙表示,当前美国政府负债高达38万亿美元,每年支付的债券利息超过1万亿美元,占美国政府财政收入的20%以上。而美国政府的负债仍在不断增加,导致美元的信用受到市场质疑。多国央行抛售美国国债,增持实物黄金,提高本国货币的含金量,这也反映出美元信用的弱化。
就金价未来走势而言,市场需注意波动风险。东方金诚研究发展部高级副总监瞿瑞认为,一方面,美联储1月议息会议临近,若降息节奏不及预期,可能引发金价回调;另一方面,当前贸易政策及地缘政治风险可能出现反复,避险情绪仍将对金价形成一定支撑。王祥表示,近期黄金波动较大,投资黄金基金需充分认识风险,结合自身风险承受能力审慎决策。同时,可持续关注全球宏观经济走势、全球央行购金情况以及相关政策动态。
投资者应如何理性看待金价行情?要明确投资目标,立足长期逻辑,警惕高位波动风险。瞿瑞建议,投资者应以低风险优先、长期配置的角度配置黄金。要避免盲目跟风追涨,需结合自身风险承受能力、资产配置规模及投资周期,合理规划黄金资产占比。此外,当前支撑金价长期上行的主要因素未发生根本改变,建议把握市场节奏,待金价回调至合理区间时择机逐步建仓。应以资产保值、对冲风险为主要投资目标,而非单纯追逐短期价差收益,规避盲目追高导致的投资风险。
来源:中国经济网微信综合经济日报(记者 尚咲 马春阳)、财联社微信、界面新闻微信等
监制:韩霁审核:彭金美
编辑:王俊杰 校对:张尤佳(见习)