“Registration,Evaluation and Authorization of Chemicals,化学品注册、评估、许可和限制”,REACH是欧盟的一项对进入其市场的所有化学品进行预防性管理的一项化学品管理法规,旨在加强对人类健康和环境的保护,使其免受可能由化学品造成的危害,促进安全和可持续化学品的创新,欧盟化学品可持续发展战略,实现无毒环境,于2007年6月1日生效, 2008年6月1日开始实施。
汽车涂料是指各种类型汽车、摩托车、农用车等生产线使用的涂料和汽车修补用涂料,由于其用量大、品种多、涂层性能要求高和涂装施工要求特殊等原因,汽车涂料在工业用涂料中已经成为一种专用涂料。广义上还包括自行车、拖拉机及农机和铁路交通车辆等使用的涂料。在汽车工业发达国家,汽车涂料的产量占涂料总产量的20%左右。
随着时代的进步,人们的环保意识越来越强,工业环保要求也越来越高,对于汽车涂料行业,在涂装过程中使用的挥发性有机物的排放已经有了严格的要求。欧洲1994年提出的《溶剂控制指令汽车涂装过程排放限制》就明确规定了轿车涂装线有机溶剂排放量(包括底漆、中涂漆、面漆涂装)不得高于45g/m2德国对挥发性有机物的排放要求更为严格,排放标准为不得高于35g/m2。
针对这些要求,涂料生产企业从涂料本身出发,进行了大量的研究,开发了水性涂料、粉末涂料、高固体分涂料等一系列新型的不含挥发性有机物或含量较少的涂料,应用到工业生产中使汽车涂装过程达到规定的标准。表1列出了这些新型涂料在汽车车身涂膜中的使用情况。

(SVHC-Substances of Very High Concern)即高度关注物质,可能对人类健康和环境产生严重且往往是不可逆影响的物质可被确定为高关注物质(SVHC)。
·具有以下危险特性的物质可能被确定为: (REACH法规第57条特性)
·根据CLP法规,具有1类或2类致癌性,致突变性或生殖毒性的物质,即CMR 1A/1B类物质;
·根据REACH法规附件XIII具有持久性,生物累积性和毒性的物质,即PBT物质;
·根据REACH法规附件XIII具高持久性,高生物累积性的物质,即vPvB物质;
·根据科学证据确定对人类健康或环境可能造成与上述影响相当的严重影响(例如内分泌干扰物)。
SVHC清单中的很多物质是可以作为涂料原材料的,或者一些涂料原材料中间接含有SVHC清单中的物质,如:
——清单中的乙二醇乙醚醋酸酯、乙二醇二乙醚、1,2,3-三氯丙烷等,可作为油漆用溶剂、稀释剂以及清洗剂;
——清单中的钼铬红、铅铬黄、锌黄、碱性蓝26、颜料黄41等可作为颜料。一些颜料可能含有清单中的物质,如镉颜料、钴颜料等;
——清单中的邻苯二甲酸酯类、短链氯化石蜡等可作为涂料的增塑剂;
——还有一些清单中的物质,如壬基酚类、紫外线吸收剂、重金属盐类等,可作为涂料助剂使用。

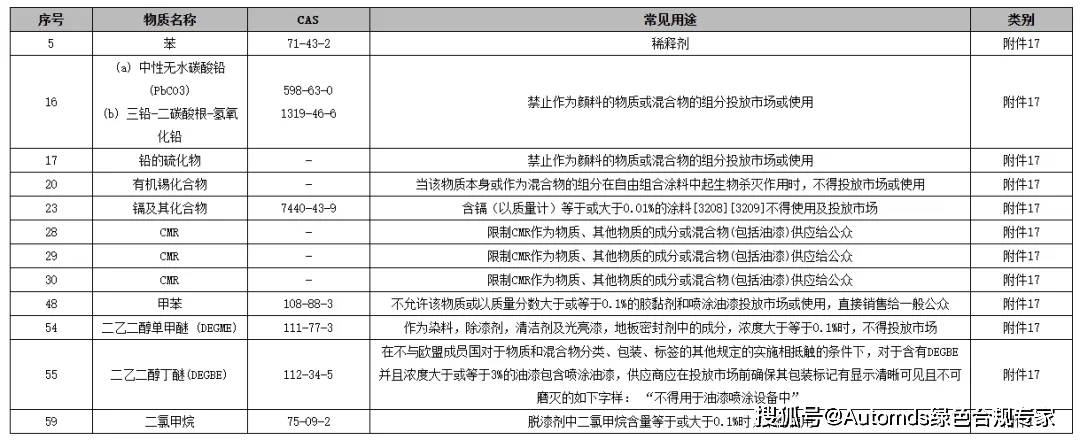
附件17(XVII) (限制物质清单):如果物质对人体健康或环境造成的风险不能被接受,欧盟将限制物质的制造、销售或使用,限制或禁止可能会影响物质本身、混合物或物品,包括那些不需要注册的物质。例如,每年生产或进口低于一吨的物质或某些聚合物。
限制物质清单中,也有一些物质与涂料相关的,举例如下(包括但不限于):

根据REACH法规,当公司的物质被单独、混合物或物品列入候选清单时,公司有法律义务。
若成品 的生产者、进口者或其他供应者的成品中含有候选名单上的高度关注物质(SVHC)并且其浓度超过0.1 % (w/w),则必须:
Ø 根据REACH法规第7.2条款的规定,SVHC>0.1%,且出口量>1t/a,还需向ECHA通报,若为新增SVHC物质,通报义务需在该物质加入SVHC清单后的6个月内完成;
Ø 根据REACH法规第33条款的规定,SVHC>0.1%,物品的供应商有义务向收货方提供足够的信息以确保物品的安全使用,至少应包含物质名称;
Ø 根据REACH法规第33条款的规定,应消费者要求,含有>0.1%的SVHC的物品的供应商应在45日内免费向消费者提供足够的信息以确保物品的安全使用,至少应包含物质名称;
Ø 2021年1月5日起,根据《废弃物框架指令》(WFD),物品中所含SVHC超过0.1%,就需要向ECHA提交通报信息;
Ø 当物质或混合物分类为危险品或含有SVHC,必须提供SDS。候选清单上物质的欧盟和欧洲经济区供应商,无论是单独供应还是混合供应,都必须更新他们提供给客户的安全数据表;
Ø 根据欧盟生态标签法规,含有SVHC的产品不能获得生态标签奖;
Ø 对于物质被列入候选名单之前已经生产或进口而且列入候选名单之后依然供应的成品,同样具有提供SVHC信息的责任。所以,成品的供货日期是有意义的。需注意,上述责任没有吨位数的限制,例如1吨/年的物质同样适用。而且,在任何情况下,都必须提供成品中含有的每一种SVHC物质的名称。
免责声明:版权归原作者所有,如有侵权请联系删除;文章内容属作者个人观点,不代表本公司观点和立场。转载请注明来源;文章内容如有偏颇,敬请各位指正。