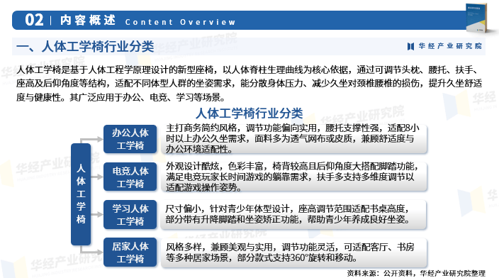
人体工学椅是基于人体工程学原理设计的新型座椅,以人体脊柱生理曲线为核心依据,通过可调节头枕、腰托、扶手、座高及后仰角度等结构,适配不同体型人群的坐姿需求,能分散身体压力、减少久坐对颈椎腰椎的损伤,提升久坐舒适度与健康性。其广泛应用于办公、电竞、学习等场景,区别于传统座椅的固定结构,核心优势是实现“座椅适应人体”,而非人体迁就座椅。
人体工学椅产业链上游由金属、塑料、网布等原材料及气压棒、底盘等零部件产业构成,供应稳定性与成本决定产品基础品质;中游以设计研发、生产组装及品牌运营为核心,是产品竞争力与价值塑造的关键;下游涵盖线上线下多元销售渠道,对接办公、电竞、教育等多场景终端需求。
依托健康意识觉醒与办公场景多元化变革,我国人体工学椅市场持续释放增长潜力,预计2025年市场规模将精准触及220亿元,同比增速达22.09%,稳健增长态势凸显。职场久坐健康痛点催生刚需,书房“三大件”消费潮流拉动C端需求,国产品牌凭借动态支撑、智能适配等技术突破与高性价比,实现对进口品牌的全面超越。
人体工学椅行业呈现“国际巨头垄断高端、本土头部突围中端、中小品牌混战低端”的分层格局。赫曼米勒、Steelcase等国际品牌凭技术积淀与品牌溢价,掌控高端市场核心份额;西昊、恒林等国产品牌以性价比、本土适配设计及全渠道优势,快速抢占中端市场;中小品牌多聚焦细分场景或代工。
华经产业研究院研究团队使用桌面研究与定量调查、定性分析相结合的方式,全面客观的剖析人体工学椅行业发展的总体市场容量、产业链、经营特性、盈利能力和商业模式等。科学使用SCP模型、SWOT、PEST、回归分析、SPACE矩阵等研究模型与方法综合分析人体工学椅行业市场环境、产业政策、竞争格局、技术革新、市场风险、行业壁垒、机遇以及挑战等相关因素。根据人体工学椅行业的发展轨迹及实践经验,精心研究编制《2026-2032年中国人体工学椅行业发展运行现状及投资机会洞察报告》,为企业、科研、投资机构等单位投资决策、战略规划、产业研究提供重要参考。










《2026-2032年中国人体工学椅行业发展运行现状及投资机会洞察报告》对人体工学椅行业发展环境、市场运行现状进行了具体分析,还重点分析了行业竞争格局、重点企业的经营现状,结合人体工学椅行业的发展轨迹和实践经验,对未来几年行业的发展趋向进行了专业的预判。是企业、科研、投资机构等单位了解行业最新发展动态及竞争格局,把握行业未来发展方向、提高企业经营效率、做出正确经营决策不可或缺的重要工具。
本报告数据来源主要是一手资料和二手资料相结合,本司建立了严格的数据清洗、加工和分析的内控体系,分析师采集信息后,严格按照公司评估方法论和信息规范的要求,并结合自身专业经验,对所获取的信息进行整理、筛选,最终通过综合统计、分析测算获得相关产业研究成果。
报告目录:
第1章 中国人体工学椅行业发展综述
1.1 人体工学椅行业概述
1.1.1 人体工学椅行业定义及分类
1.1.2 人体工学椅行业主要商业模式
1.1.3 人体工学椅行业特性及在国民经济中的地位
1.2 人体工学椅行业政治法律环境分析
1.2.1 行业管理体制分析
1.2.2 行业主要法律法规
1.2.3 政策环境对行业的影响
1.3 人体工学椅行业经济环境分析
1.3.1 全球宏观经济形势分析
1.3.2 国内宏观经济形势分析
1.3.3 宏观经济环境对行业的影响分析
1.4 人体工学椅行业技术环境分析
1.4.1 人体工学椅技术发展水平
1.4.2 行业主要技术现状及发展趋势
1.4.3 技术环境对行业的影响
第2章 全球人体工学椅行业发展现状及趋势分析
2.1 全球人体工学椅行业发展概况
2.1.1 全球人体工学椅行业市场规模分析
2.1.2 全球人体工学椅行业市场结构分析
2.1.3 全球人体工学椅行业竞争格局分析
2.2 全球主要区域人体工学椅行业发展状况分析
2.2.1 欧盟人体工学椅行业发展状况分析
2.2.2 北美人体工学椅行业发展状况分析
2.2.3 亚太人体工学椅行业发展状况分析
2.3 2026-2032年全球人体工学椅行业发展前景预测
第3章 中国人体工学椅行业发展态势分析
3.1 中国人体工学椅行业发展现状
3.1.1 人体工学椅行业发展概况
3.1.2 人体工学椅行业发展特点分析
3.1.3 人体工学椅市场需求层次分析
3.2 中国人体工学椅行业发展状况
3.2.1 人体工学椅行业市场规模
3.2.2 人体工学椅行业区域市场分布情况
3.2.3 人体工学椅行业企业发展分析
3.3 中国人体工学椅行业供需分析
3.3.1 人体工学椅市场供给总量分析
3.3.2 人体工学椅市场需求情况分析
第4章 中国人体工学椅行业区域经营态势及趋势分析
4.1 华北地区人体工学椅行业分析及预测
4.1.1 区位特征及经济概况
4.1.2 2021-2025年市场规模情况分析
4.1.3 2026-2032年行业趋势预测分析
4.2 东北地区人体工学椅行业分析及预测
4.2.1 区位特征及经济概况
4.2.2 2021-2025年市场规模情况分析
4.2.3 2026-2032年行业趋势预测分析
4.3 华东地区人体工学椅行业分析及预测
4.3.1 区位特征及经济概况
4.3.2 2021-2025年市场规模情况分析
4.3.3 2026-2032年行业趋势预测分析
4.4 华中地区人体工学椅行业分析及预测
4.4.1 区位特征及经济概况
4.4.2 2021-2025年市场规模情况分析
4.4.3 2026-2032年行业趋势预测分析
4.5 华南地区人体工学椅行业分析及预测
4.5.1 区位特征及经济概况
4.5.2 2021-2025年市场规模情况分析
4.5.3 2026-2032年行业趋势预测分析
4.6 西南地区人体工学椅行业分析及预测
4.6.1 区位特征及经济概况
4.6.2 2021-2025年市场规模情况分析
4.6.3 2026-2032年行业趋势预测分析
4.7 西北地区人体工学椅行业分析及预测
4.7.1 区位特征及经济概况
4.7.2 2021-2025年市场规模情况分析
4.7.3 2026-2032年行业趋势预测分析
第5章 2025年中国人体工学椅行业产业链分析
5.1 人体工学椅行业产业链分析
5.1.1 产业链结构分析
5.1.2 与上下游行业之间的关联性
5.2 上游原料A分析
5.2.1 上游A行业发展现状
5.2.2 2026-2032年上游A行业发展趋势
5.3 上游原料B分析
5.3.1 上游B行业发展现状
5.3.2 2026-2032年上游B行业发展趋势
5.4 下游需求市场C分析
5.4.1 下游C行业发展概况
5.4.2 2026-2032年下游C行业发展趋势
5.5 下游需求市场D分析
5.5.1 下游D行业发展概况
5.5.2 2026-2032年下游D行业发展趋势
第6章 中国人体工学椅行业竞争形势及策略
6.1 行业总体市场竞争状况分析
6.1.1 人体工学椅行业竞争结构分析
6.1.1.1 现有企业间竞争
6.1.1.2 潜在进入者分析
6.1.1.3 替代品威胁分析
6.1.1.4 供应商议价能力
6.1.1.5 客户议价能力
6.1.2 人体工学椅行业集中度分析
6.1.3 人体工学椅行业SWOT分析
6.2 中国人体工学椅行业竞争格局综述
6.2.1 人体工学椅行业竞争概况
6.2.2 中国人体工学椅行业竞争力分析
6.2.3 中国人体工学椅市场竞争策略分析
第7章 中国人体工学椅行业重点企业发展分析
7.1 保友家具
7.1.1 企业简介
7.1.2 企业经营状况
7.1.3 企业发展战略
7.2 西昊家具
7.2.1 企业简介
7.2.2 企业经营状况
7.2.3 企业发展战略
7.3 迩高迈思
7.3.1 企业简介
7.3.2 企业经营状况
7.3.3 企业发展战略
第8章 2026-2032年中国人体工学椅行业投资前景
8.1 人体工学椅行业投资回顾
8.1.1 人体工学椅行业投资规模及增速统计
8.1.2 人体工学椅行业投资机会
8.1.3 2026-2032年人体工学椅行业投资规模及增速预测
8.2 2026-2032年人体工学椅行业市场前景展望
8.3 2026-2032年人体工学椅行业发展趋势预测
8.3.1 2026-2032年人体工学椅行业发展趋势
8.3.2 2026-2032年人体工学椅行业市场规模预测
8.3.3 2026-2032年人体工学椅行业应用趋势预测
8.4 2026-2032年人体工学椅行业供需预测
8.4.1 人体工学椅行业供给预测
8.4.2 人体工学椅行业需求预测
第9章 中国人体工学椅行业投资风险及策略建议
9.1 人体工学椅行业投资风险
9.1.1 政策风险
9.1.2 宏观经济波动风险
9.1.3 技术风险
9.1.4 市场竞争风险
9.1.5 其他投资风险
9.2 人体工学椅行业投资价值评估
9.3 人体工学椅行业投资建议
9.3.1 行业发展策略建议
9.3.2 行业投资方向建议
9.3.3 行业投资方式建议
华经情报网隶属于华经产业研究院,专注大中华区产业经济情报及研究,目前主要提供的产品和服务包括传统及新兴行业研究、商业计划书、可行性研究、市场调研、专题报告、定制报告、工业园区大数据、产业链地图、专精特新申报、小巨人申报、市场地位证明等。涵盖文化体育、物流旅游、健康养老、生物医药、能源化工、装备制造、汽车电子等领域,还深入研究智慧城市、智慧生活、智慧制造、新能源、新材料、新消费、新金融、人工智能、“互联网+”等新兴领域。