
报告导读:
铝合金通信塔是以铝合金为主要材料,通过复合加工工艺制成的支撑结构。它主要用于支撑移动通信基站的天线,使无线信号能够覆盖更广的区域。铝合金具有较低的密度和良好的耐腐蚀性能,使得通信塔具有较轻的自重和更好的耐久性,在5G基站建设中应用广泛。相比于传统的通信铁塔,铝合金通信塔具有良好的耐腐蚀性,提高耐用年限,降低维护成本,在高山及丘陵等交通不便地区,铝合金通信塔重量轻,运输和安装更便捷,人工劳动强度和安装成本都较低。近年来,我国铝合金通信塔行业市场规模呈现上升趋势,2024年中国铝合金通信塔市场规模从2015年的22.48亿元增长至95.34亿元。这一增长趋势主要受益于5G网络的全面部署、6G技术研发的逐步推进以及国家新基建政策的强力支持,尤其是在偏远地区和城市密集区域的通信基础设施升级需求不断上升。预计未来在轻量化趋势的推动下,铝合金通信塔将逐步替代传统钢材通信塔,行业市场规模有望进一步扩容。
基于此,依托智研咨询旗下铝合金通信塔行业研究团队深厚的市场洞察力,并结合多年调研数据与一线实战需求,智研咨询推出《2026-2032年中国铝合金通信塔行业市场运营态势及投资趋势研判报告》。本报告立足铝合金通信塔新视角,聚焦行业核心议题——变化趋势(怎么变)、用户需求(要什么)、投放选择(投向哪)、运营方法(如何投)及实践案例(看一看),期待携手行业伙伴,共谋行业发展新格局、新机遇,推动铝合金通信塔行业发展。
观点抢先知:
相关概述:铝合金通信塔是以铝合金为主要材料,通过复合加工工艺制成的支撑结构。它主要用于支撑移动通信基站的天线,使无线信号能够覆盖更广的区域。铝合金具有较低的密度和良好的耐腐蚀性能,使得通信塔具有较轻的自重和更好的耐久性,在5G基站建设中应用广泛。
产业链:铝合金通信塔行业上游原材料是指铝合金,其性能及产量直接影响通信塔的质量和生产。中游是指铝合金通信塔的生产制造,该环节负责原材料转化为符合各类场景需求的铝合金通信塔产品。下游是指应用场景,即通信领域。
产业链下游:近年来,5G基站受政策影响实现快速发展。截至2025年10月,中国5G基站总数达475.8万个,比上年末净增50.7万个,实现“县县通千兆,乡乡通5G”。随着5G基站的深度覆盖,铝合金通信塔的需求也随之增加,这是因为每个基站基本都需要通信塔来支撑天线、信号接收器等核心设备。铝合金通信塔因重量较传统钢塔轻,且运输便捷,适配5G基站大规模快速铺设的需求,自然随着基站密度增加而需求激增。
市场规模:近年来,我国铝合金通信塔行业市场规模呈现上升趋势,2024年中国铝合金通信塔市场规模从2015年的22.48亿元增长至95.34亿元。这一增长趋势主要受益于5G网络的全面部署、6G技术研发的逐步推进以及国家新基建政策的强力支持,尤其是在偏远地区和城市密集区域的通信基础设施升级需求不断上升。
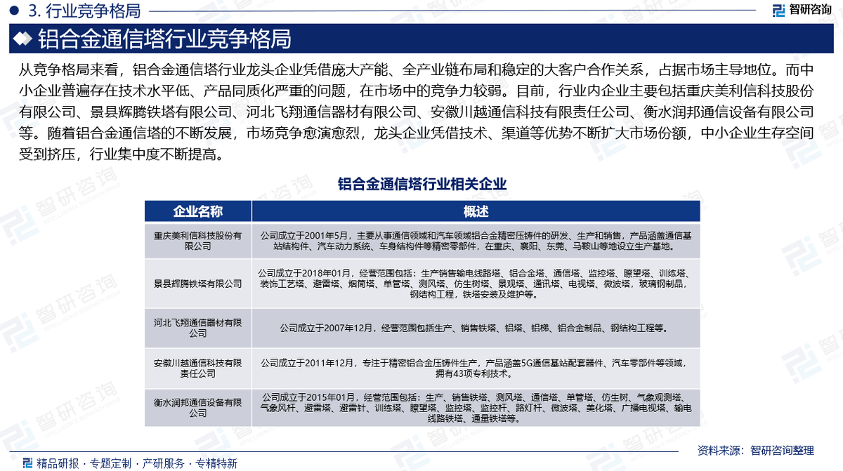
企业格局:从竞争格局来看,铝合金通信塔行业龙头企业凭借庞大产能、全产业链布局和稳定的大客户合作关系,占据市场主导地位。而中小企业普遍存在技术水平低、产品同质化严重的问题,在市场中的竞争力较弱。随着铝合金通信塔的不断发展,市场竞争愈演愈烈,龙头企业凭借技术、渠道等优势不断扩大市场份额,中小企业生存空间受到挤压,行业集中度不断提高。
市场趋势:(1)面向数字时代,铝合金通信塔行业也将迎来智能化的发展趋势。(2)未来,铝合金通信塔正向多功能、资源共享及社会服务方向发展,旨在解决单用途塔体带来的资源浪费问题。(3)铝合金通信塔行业头部企业会通过深度绑定下游巨头进一步扩大份额,而技术薄弱、抗风险能力差的中小企业或将被整合淘汰,这使得行业集中度不断提高。
报告相关内容节选:



数据来源与处理说明:
《2026-2032年中国铝合金通信塔行业市场运营态势及投资趋势研判报告》基于最新、最全的中国产业链数据,融合权威官方统计、深度企业调研、资本市场洞察及全球信息,通过严格的智能处理和独家算法验证,确保分析结论高度可靠、透明且可追溯。

智研咨询专注产业咨询十五年,是中国产业咨询领域专业服务机构。公司以“用信息驱动产业发展,为企业投资决策赋能”为品牌理念。为企业提供专业的产业咨询服务,主要服务包含精品行研报告、专项定制、月度专题、市场地位证明、专精特新申报、可研报告、商业计划书、产业规划等。提供周报/月报/季报/年报等定期报告和定制数据,内容涵盖政策监测、企业动态、行业数据、企业排行、产品价格变化、投融资概览、市场机遇及风险分析等。
